专为高中生提供有价值的资讯
2024四川九市(广安、眉山、遂宁、雅安、资阳、乐山、广元、自贡、内江)高三3月二诊于近期开考,本次考试对考生影响力大试题参考价值大,为方便大家复习,小编在下文为大家整理了四川九市2024高三3月二诊考试的文综试题及答案,供大家查看!
2024四川九市高三3月二诊考试各科试题及答案汇总:点击查看


















Copyright 2019-2029 http://www.98gaokao.com 【九八高考】 皖ICP备19022700号-8
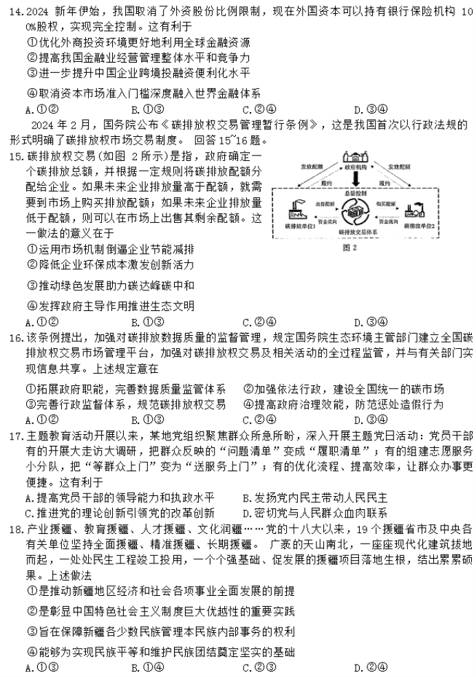
声明: 本站 所有软件和文章来自互联网 如有异议 请与本站联系 本站为非赢利性网站 不接受任何赞助和广告