专为高中生提供有价值的资讯
浙江湖州高考复读全封闭学校有哪些
平板电脑高中还有用吗 该不该买平板电脑
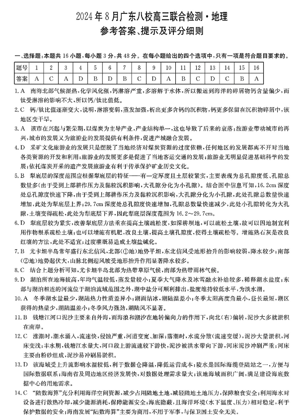
广东2025届高三八校开学联考各科试题及答案解析汇总
2024北京外国语大学俄罗斯留学好进吗 容易申请吗
2024北京外国语大学韩国留学值得去吗 好就业吗
2024北京石油化工学院出国留学怎么样 容易考吗
广州2025届高三8月摸底考试地理试题及答案解析
广州2025届高三8月摸底考试历史试题及答案解析
2024北京外国语留学预科怎么样 值得读吗
广州2025届高三8月摸底考试化学试题及答案解析
Copyright 2019-2029 http://www.98gaokao.com 【九八高考】 皖ICP备19022700号-4
声明: 本站 所有软件和文章来自互联网 如有异议 请与本站联系 本站为非赢利性网站 不接受任何赞助和广告