专为高中生提供有价值的资讯

当前位置:九八高考高考资讯高考新闻广东2025届高三第一次调研考试生物试题及答案解析

广东2025届高三第一次调研考试生物试题及答案解析

时间:2024-09-10作者:雨也萧萧一键复制全文保存为WORD

相关文章

Copyright 2019-2029 http://www.98gaokao.com 【九八高考】 皖ICP备19022700号-4

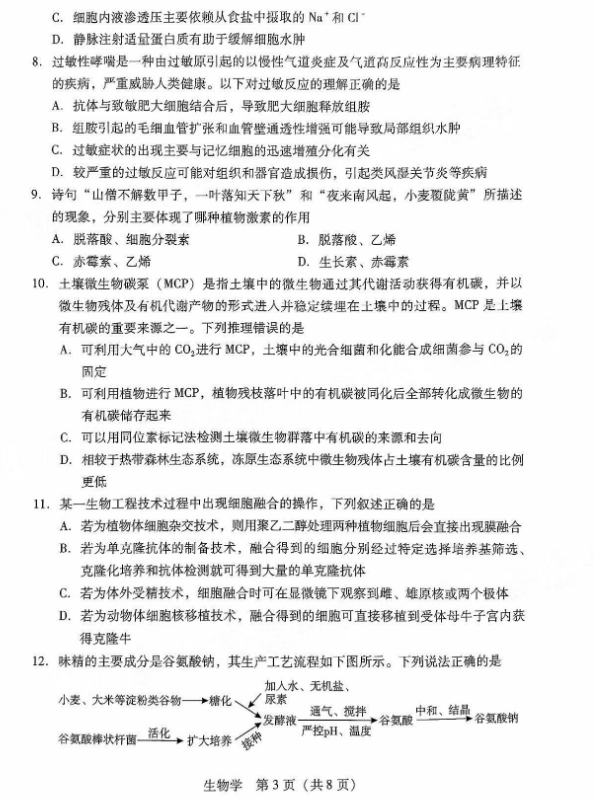
声明: 本站 所有软件和文章来自互联网 如有异议 请与本站联系 本站为非赢利性网站 不接受任何赞助和广告