专为高中生提供有价值的资讯

当前位置:九八高考高考资讯高考新闻重庆南开中学2025高三第一次质量检测历史试题及答案解析

重庆南开中学2025高三第一次质量检测历史试题及答案解析

时间:2024-09-24作者:绝缘一键复制全文保存为WORD

相关文章

Copyright 2019-2029 http://www.98gaokao.com 【九八高考】 皖ICP备19022700号-4

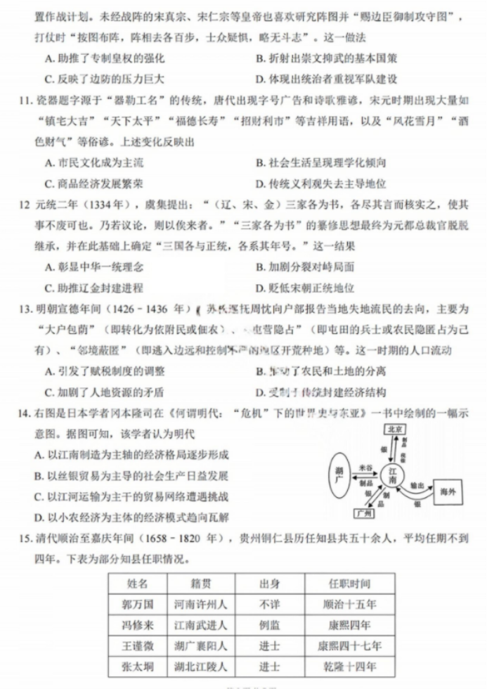
声明: 本站 所有软件和文章来自互联网 如有异议 请与本站联系 本站为非赢利性网站 不接受任何赞助和广告