专为高中生提供有价值的资讯
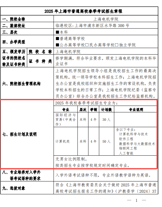
2025上海电机学院春季高考招生简章已公布,上海电机学院是一所以工学为主,经济学、管理学、文学、艺术学、教育学等学科协调发展的全日制普通本科院校。下文是小编整理的2025上海电机学院春季高考招生简章、招生专业及计划详细信息,快来一起看看吧!





在安徽物理类本科批录取最低分数线是550分。
在福建物理类本科批录取最低分数线是546分。
在江西物理类本科批录取最低分数线是551分。
| 省份 | 科类 | 年份 | 录取批次 | 招生类型 | 最低分/最低位次 | 专业组 | 选科要求 |
| 河北 | 物理类 | 2024 | 本科批 | 普通类 | 546/60449 | ||
| 河北 | 物理类 | 2024 | 本科提前批B段 | 国家专项计划 | 528/82247 | ||
| 辽宁 | 物理类 | 2024 | 本科批 | 普通类 | 524/42202 | ||
| 江苏 | 物理类 | 2024 | 本科批 | 普通类 | 569/59522 | -3 | 首选物理,再选化学 |
| 江苏 | 物理类 | 2024 | 本科批 | 普通类 | 554/76275 | -2 | 首选物理,再选不限 |
| 江苏 | 历史类 | 2024 | 本科批 | 普通类 | 539/22877 | -1 | 首选历史,再选不限 |
| 浙江 | 综合 | 2024 | 平行录取一段 | 普通类 | 556/103842 | ||
| 浙江 | 综合 | 2024 | 平行录取一段 | 中外合作办学 | 558/100925 | ||
| 安徽 | 物理类 | 2024 | 国家专项计划本科批 | 普通类 | 566/49391 | (W001) | 首选物理,再选化学 |
| 安徽 | 物理类 | 2024 | 本科批 | 普通类 | 550/63867 | 2352(W003) | 首选物理,再选化学 |
| 安徽 | 物理类 | 2024 | 本科批 | 普通类 | 549/65831 | 2352(W002) | 首选物理,再选不限 |
| 安徽 | 物理类 | 2024 | 本科批 | 中外合作办学 | 547/67442 | 2352(W004) | 首选物理,再选化学 |
| 安徽 | 历史类 | 2024 | 本科批 | 普通类 | 535/16742 | 2352(L001) | 首选历史,再选不限 |
| 安徽 | 历史类 | 2024 | 本科批 | 中外合作办学 | 527/19513 | 2352(L002) | 首选历史,再选不限 |
| 福建 | 物理类 | 2024 | 本科批 | 普通类 | 560/34970 | 3118(W500) | 首选物理,再选化学 |
| 福建 | 物理类 | 2024 | 本科批 | 普通类 | 546/43307 | 3118(W999) | 首选物理,再选不限 |
| 江西 | 物理类 | 2024 | 本科批 | 普通类 | 551/37709 | -501 | 首选物理,再选不限 |
| 江西 | 物理类 | 2024 | 本科批 | 普通类 | 550/38912 | -502 | 首选物理,再选化学 |
| 湖北 | 物理类 | 2024 | 本科批 | 普通类 | 543/54055 | -1 | 首选物理,再选化学 |
| 湖南 | 物理类 | 2024 | 本科批 | 普通类 | 522/65187 | -103 | 首选物理,再选化学 |
| 湖南 | 物理类 | 2024 | 本科批 | 普通类 | 519/68175 | -102 | 首选物理,再选不限 |
| 湖南 | 物理类 | 2024 | 本科批 | 中外合作办学或国际项目 | 480/113209 | -204 | 首选物理,再选化学 |
| 广东 | 物理类 | 2024 | 本科批 | 普通类 | 540/83824 | -201 | 首选物理,再选化学 |
| 广东 | 物理类 | 2024 | 本科批 | 中外合作办学 | 535/90553 | -202 | 首选物理,再选化学 |
注:以上2024上海电机学院各省录取分数线只是一部分内容,仅作参考。更多信息以官方为准。
Copyright 2019-2029 http://www.98gaokao.com 【九八高考】 皖ICP备19022700号-4
声明: 本站 所有软件和文章来自互联网 如有异议 请与本站联系 本站为非赢利性网站 不接受任何赞助和广告