专为高中生提供有价值的资讯
大理、丽江2023届高中毕业生第二次复习统一检测文综于近期开考,本次考试对考生对知识的掌握参考价值大,为了方便大家复习掌握错题!小编在下文为大家准备了大理、丽江2023届高中毕业生第二次复习统一检测文综试卷及答案解析详情,仅供考生参考。
如果你想下载大理、丽江2023届高中毕业生第二次复习统一检测文综DOC或PDF版,请点击本文末链接!
一、大理、丽江2023届高中毕业生第二次复习统一检测文综

























1.专题06 统一多民族国家的巩固与发展(第01期)-2019年中考真题历史试题分项汇编(解析版)
2.专题06 统一多民族国家的巩固与发展(第01期)-2019年中考真题历史试题分项汇编(原卷版)
3.专题02 统一多民族国家的建立与巩固(第01期)-2019年中考真题历史试题分项汇编(解析版)
4.专题02 统一多民族国家的建立与巩固(第01期)-2019年中考真题历史试题分项汇编(原卷版)
Copyright 2019-2029 http://www.98gaokao.com 【九八高考】 皖ICP备19022700号-8
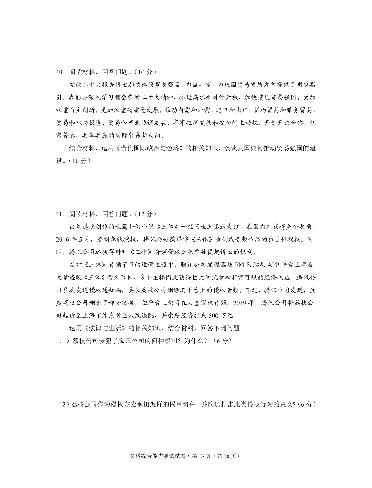
声明: 本站 所有软件和文章来自互联网 如有异议 请与本站联系 本站为非赢利性网站 不接受任何赞助和广告