专为高中生提供有价值的资讯
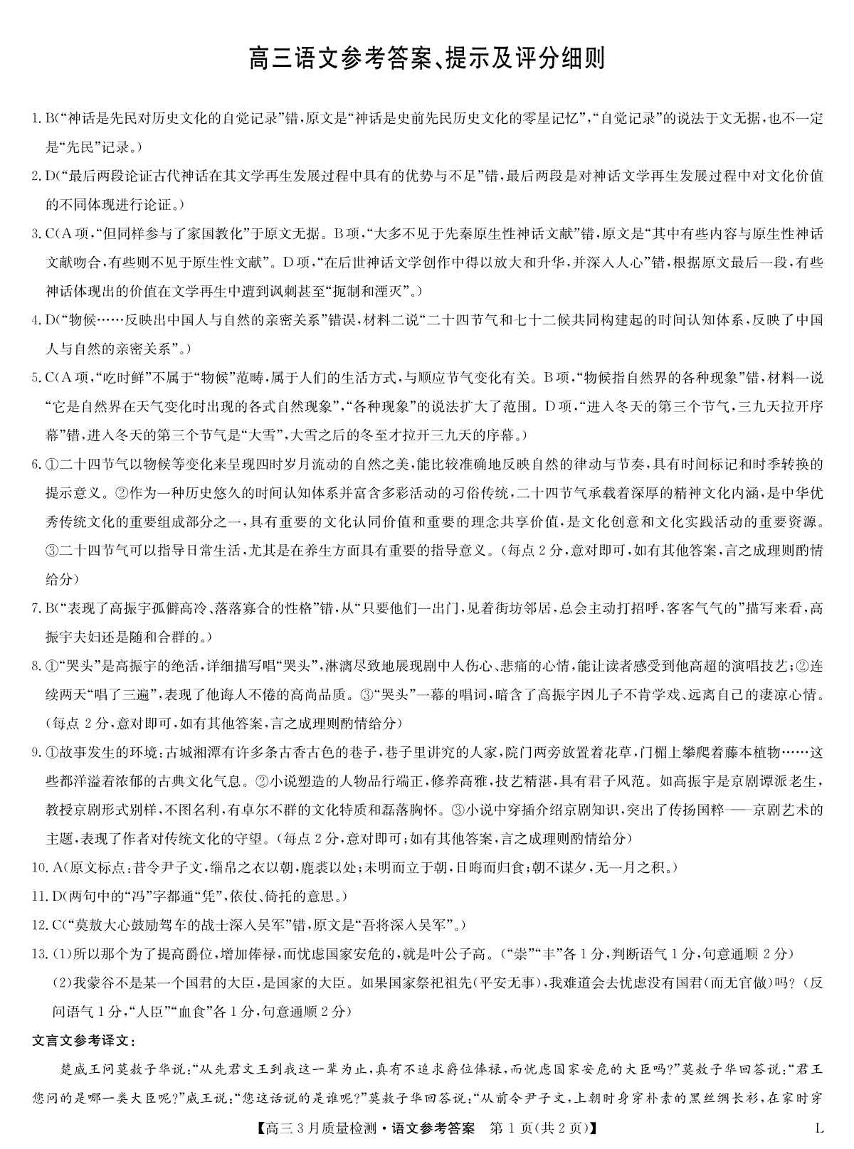
2023九师联盟3月质量检测卷语文答案于近期开考,本次考试对考生对知识的掌握参考价值大,为了方便大家复习掌握错题!小编在下文为大家准备了2023九师联盟3月质量检测卷语文答案试卷及答案解析详情,仅供考生参考。
如果你想下载2023九师联盟3月质量检测卷语文答案DOC或PDF版,请点击本文末链接!
一、2023九师联盟3月质量检测卷语文答案


专题06 统一多民族国家的巩固与发展(第02期)-2022年中考历史真题分项汇编(全国通用)(解析版
专题06 统一多民族国家的巩固与发展(第02期)-2022年中考历史真题分项汇编(全国通用)(原卷版
Copyright 2019-2029 http://www.98gaokao.com 【九八高考】 皖ICP备19022700号-8
声明: 本站 所有软件和文章来自互联网 如有异议 请与本站联系 本站为非赢利性网站 不接受任何赞助和广告