专为高中生提供有价值的资讯
九江市2023年高三第二次模拟统一考试文综答案于近期开考,本次考试对考生对知识的掌握参考价值大,为了方便大家复习掌握错题!小编在下文为大家准备了九江市2023年高三第二次模拟统一考试文综答案试卷及答案解析详情,仅供考生参考。
如果你想下载九江市2023年高三第二次模拟统一考试文综答案DOC或PDF版,请点击本文末链接!
一、九江市2023年高三第二次模拟统一考试文综答案










1.专题28 经济大危机和第二次世界大战(第01期)(解析版)
2.专题28 经济大危机和第二次世界大战(第01期)(原卷版)
3.专题28 经济大危机和第二次世界大战(第01期)-2020年中考历史真题分项汇编(解析版)
4.专题28 经济大危机和第二次世界大战(第01期)-2020年中考历史真题分项汇编(原卷版)
5.专题28 经济大危机和第二次世界大战(第01期)-2019年中考真题历史试题分项汇编(解析版)
专题07 中国开始沦为半殖民地半封建社会(第01期)-2022年中考历史真题分项汇编(全国通用)(解
专题07 中国开始沦为半殖民地半封建社会(第01期)-2022年中考历史真题分项汇编(全国通用)(原
Copyright 2019-2029 http://www.98gaokao.com 【九八高考】 皖ICP备19022700号-8
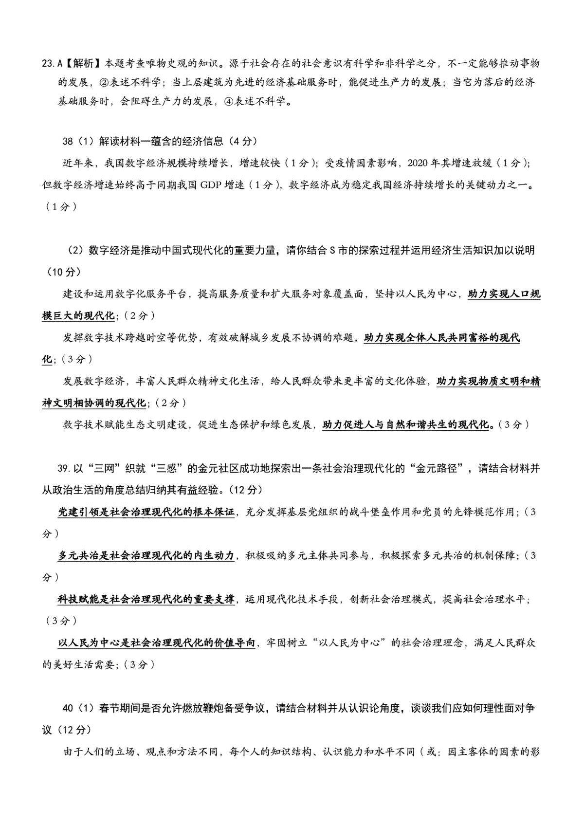
声明: 本站 所有软件和文章来自互联网 如有异议 请与本站联系 本站为非赢利性网站 不接受任何赞助和广告