专为高中生提供有价值的资讯
河南省新乡市2023高三年级第二次模拟考试语文答案于近期开考,本次考试对考生对知识的掌握参考价值大,为了方便大家复习掌握错题!小编在下文为大家准备了河南省新乡市2023高三年级第二次模拟考试语文答案试卷及答案解析详情,仅供考生参考。
如果你想下载河南省新乡市2023高三年级第二次模拟考试语文答案DOC或PDF版,请点击本文末链接!
一、河南省新乡市2023高三年级第二次模拟考试语文答案



1.专题28 经济大危机和第二次世界大战(第01期)-2022年中考历史真题分项汇编(全国通用)(解析版
2.专题28 经济大危机和第二次世界大战(第01期)-2022年中考历史真题分项汇编(全国通用)(原卷版
3.专题28 经济大危机和第二次世界大战(第02期)-2022年中考历史真题分项汇编(全国通用)(解析
4.专题28 经济大危机和第二次世界大战(第02期)-2022年中考历史真题分项汇编(全国通用)(原卷
5.专题28 经济大危机和第二次世界大战(第01期)(解析版)
6.专题28 经济大危机和第二次世界大战(第01期)(原卷版)
Copyright 2019-2029 http://www.98gaokao.com 【九八高考】 皖ICP备19022700号-8
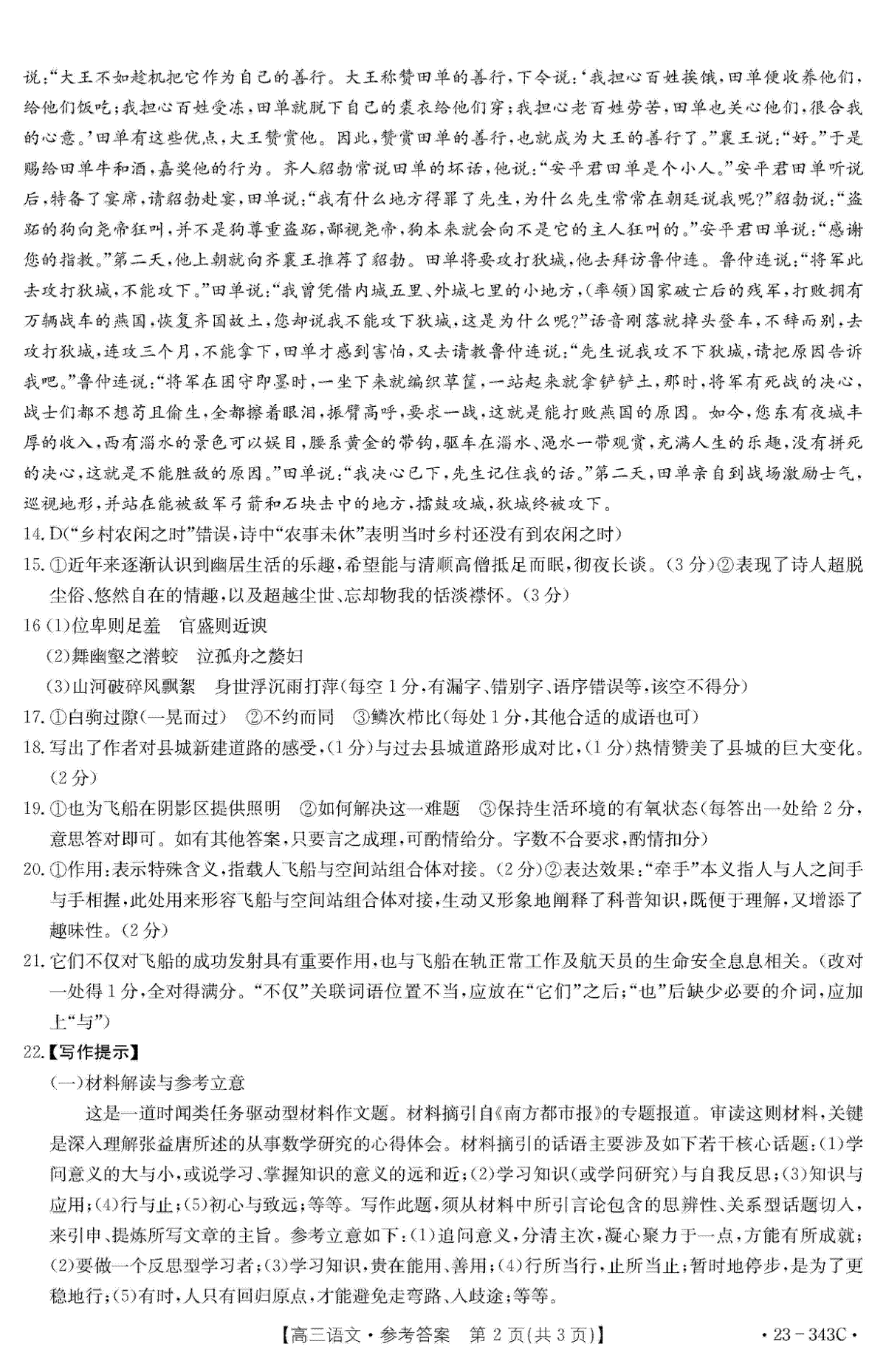
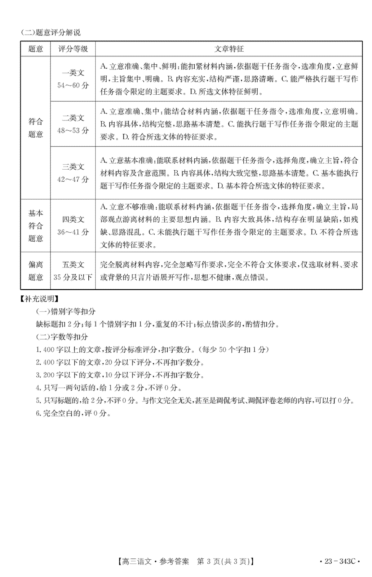
声明: 本站 所有软件和文章来自互联网 如有异议 请与本站联系 本站为非赢利性网站 不接受任何赞助和广告