专为高中生提供有价值的资讯
2025四川强基计划招生大学有四川大学、电子科技大学,这两所大学的实力都是比较不错的。以下是小编整理的四川强基计划招生大学名单及对应专业,大家可以参考,具体以官方发布最新通知为准。

目前只有部分院校公布了强基计划招生专业及计划,以下是小编整理的四川强基计划招生大学名单及2024年各院校的招生专业情况,大家可以参考。详细的内容大家以各院校2025招生简章为准。
四川大学2024强基计划招生专业:
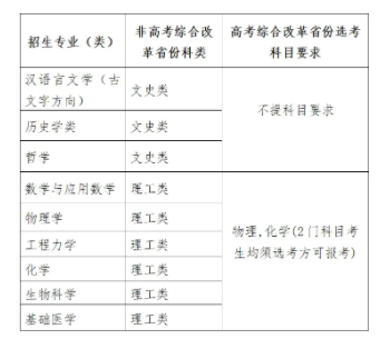
四川大学强基计划招生专业为汉语言文学(古文字方向)、历史学类(含历史学、考古学、文物与博物馆学专业)、哲学、数学与应用数学、物理学、工程力学、化学、生物科学、基础医学。
各专业分省招生计划以四川大学强基计划报名系统公布为准。
各专业招生科类及选考科目要求如下:

四川大学介绍:
四川大学,简称“川大”,位于四川省成都市,是中国西南地区历史最悠久、规模最大的综合性大学之一。其历史可以追溯到1896年创办的四川中西学堂,由四川总督鹿传霖在清光绪年间创办,是中国近代最早的高等学府之一。
1994年,原四川大学、原成都科技大学和原华西医科大学三所全国重点大学合并,组建了新的四川大学。这一合并标志着中国高等教育改革的重要里程碑,也使四川大学成为国家“211工程”和“985工程”重点建设高校,并入选“双一流”建设高校。
电子科技大学2024强基计划招生专业:

备注:
(1)报考我校强基计划的考生不能兼报其他高校,详细分省分专业招生计划请登录我校强基计划报名系统查看。
(2)招生专业名称及选考科目要求以生源地省级招生考试机构公布为准。
电子科技大学2024介绍:
电子科技大学(简称“电子科大”或“电子科技大学”)是中国顶尖的高等学府之一,位于四川省成都市,创建于1956年,原名成都电讯工程学院。学校由交通大学、南京工学院和华南工学院的电讯工程相关学科合并而成,是中国第一所由多所高校合并创建的电子信息类高等学府。
对于高中生来说,强基计划的出现,产生了以下几方面的影响:
1、学科基础更加扎实
强基计划要求加强基础知识的学习,因此高中生在学习中将更加注重基础知识的掌握。这将有助于他们在日后的学习和工作中更加从容应对各种挑战。
2、素质教育更加重要
强基计划要求加强素质教育,培养学生的综合素质,包括语言表达能力、团队协作能力、创新能力等。高中生在学习中将更注重培养自己的综合素质,这将为他们日后的发展打下坚实的基础。
Copyright 2019-2029 http://www.98gaokao.com 【九八高考】 皖ICP备19022700号-4
声明: 本站 所有软件和文章来自互联网 如有异议 请与本站联系 本站为非赢利性网站 不接受任何赞助和广告