专为高中生提供有价值的资讯
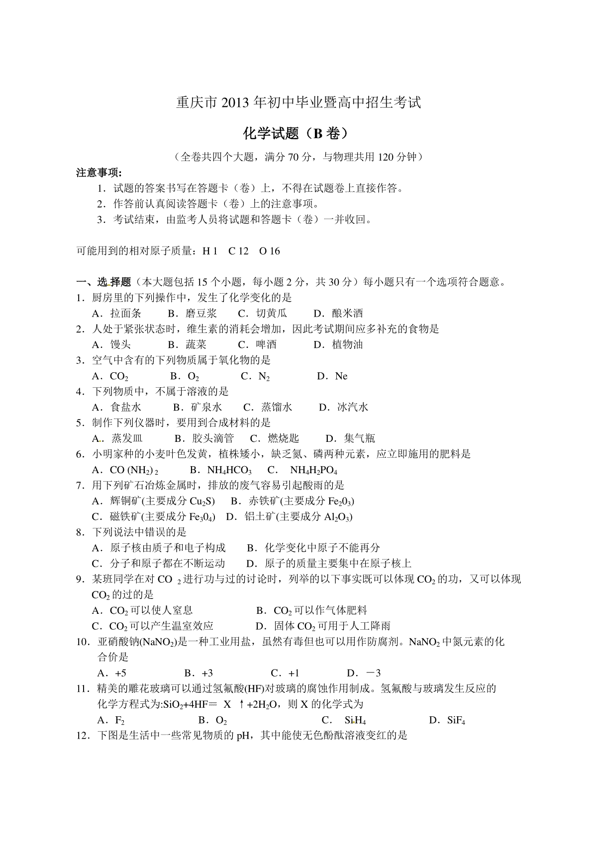
2013年重庆市中考化学B卷试卷(含答案)于近期开考,本次考试对考生对知识的掌握参考价值大,为了方便大家复习掌握错题!小编在下文为大家准备了2013年重庆市中考化学B卷试卷(含答案)试卷及答案解析详情,仅供考生参考。
如果你想下载2013年重庆市中考化学B卷试卷(含答案)DOC或PDF版,请点击本文末链接!
一、2013年重庆市中考化学B卷试卷(含答案)
下载2013年重庆市中考化学B卷试卷(含答案)PDF格式或doc
1.2013年重庆市中考化学A卷试卷(含答案)
2.2012年重庆市中考化学试卷(含答案)
3.2011年重庆市中考化学试卷(含答案)
4.2010年重庆市中考化学试卷(含答案)
5.2009年重庆市中考化学试卷(含答案)
6.2008年重庆市中考化学试卷(含答案)
7.2020年辽宁省沈阳市中考化学试题及答案
8.2019年辽宁省沈阳市中考化学试题及答案
浙江湖州高考复读全封闭学校有哪些
平板电脑高中还有用吗 该不该买平板电脑
2017年吉林省中考化学试题及答案
2016年吉林省中考化学试题及答案
2015年吉林省中考化学试题及答案
2014年吉林省中考化学试题及答案
2013年吉林省中考化学试题及答案
2012年吉林省中考化学试题及答案
2011年吉林省中考化学试题及答案
2010年吉林省中考化学试题及答案
Copyright 2019-2029 http://www.98gaokao.com 【九八高考】 皖ICP备19022700号-4
声明: 本站 所有软件和文章来自互联网 如有异议 请与本站联系 本站为非赢利性网站 不接受任何赞助和广告