专为高中生提供有价值的资讯
专题13 人民解放战争(第02期)-2022年中考历史真题分项汇编(全国通用)(原卷版)于近期开考,本次考试对考生对知识的掌握参考价值大,为了方便大家复习掌握错题!小编在下文为大家准备了专题13 人民解放战争(第02期)-2022年中考历史真题分项汇编(全国通用)(原卷版)试卷及答案解析详情,仅供考生参考。
如果你想下载专题13 人民解放战争(第02期)-2022年中考历史真题分项汇编(全国通用)(原卷版)DOC或PDF版,请点击本文末链接!
一、专题13 人民解放战争(第02期)-2022年中考历史真题分项汇编(全国通用)(原卷版)





1.专题13 人民解放战争(第01期)-2022年中考历史真题分项汇编(全国通用)(原卷版)
2.专题12 中华民族的抗日战争(第02期)-2022年中考历史真题分项汇编(全国通用)(解析版)
3.专题12 中华民族的抗日战争(第02期)-2022年中考历史真题分项汇编(全国通用)(原卷版)
4.专题12 中华民族的抗日战争(第01期)-2022年中考历史真题分项汇编(全国通用)(解析版)
5.专题12 中华民族的抗日战争(第01期)-2022年中考历史真题分项汇编(全国通用)(原卷版)
6.专题11 从国共合作到国共对立(第02期)-2022年中考历史真题分项汇编(全国通用)(解析版)
Copyright 2019-2029 http://www.98gaokao.com 【九八高考】 皖ICP备19022700号-4
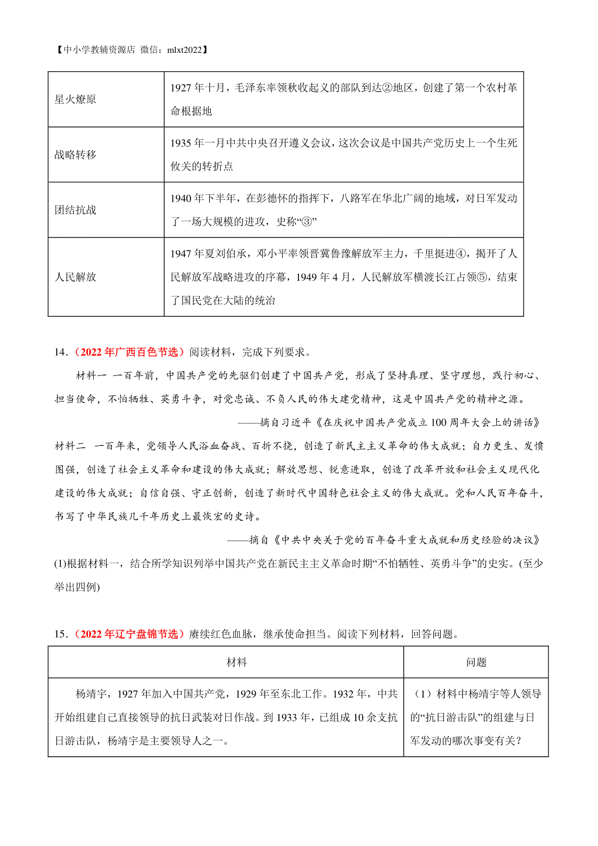
声明: 本站 所有软件和文章来自互联网 如有异议 请与本站联系 本站为非赢利性网站 不接受任何赞助和广告