专为高中生提供有价值的资讯
专题18 民族团结与祖国统一、国防建设与外交成就(第01期)-2022年中考历史真题分项汇编(全国通于近期开考,本次考试对考生对知识的掌握参考价值大,为了方便大家复习掌握错题!小编在下文为大家准备了专题18 民族团结与祖国统一、国防建设与外交成就(第01期)-2022年中考历史真题分项汇编(全国通试卷及答案解析详情,仅供考生参考。
如果你想下载专题18 民族团结与祖国统一、国防建设与外交成就(第01期)-2022年中考历史真题分项汇编(全国通DOC或PDF版,请点击本文末链接!
一、专题18 民族团结与祖国统一、国防建设与外交成就(第01期)-2022年中考历史真题分项汇编(全国通





下载专题18 民族团结与祖国统一、国防建设与外交成就(第01期)-2022年中考历史真题分项汇编(全国通PDF格式或doc
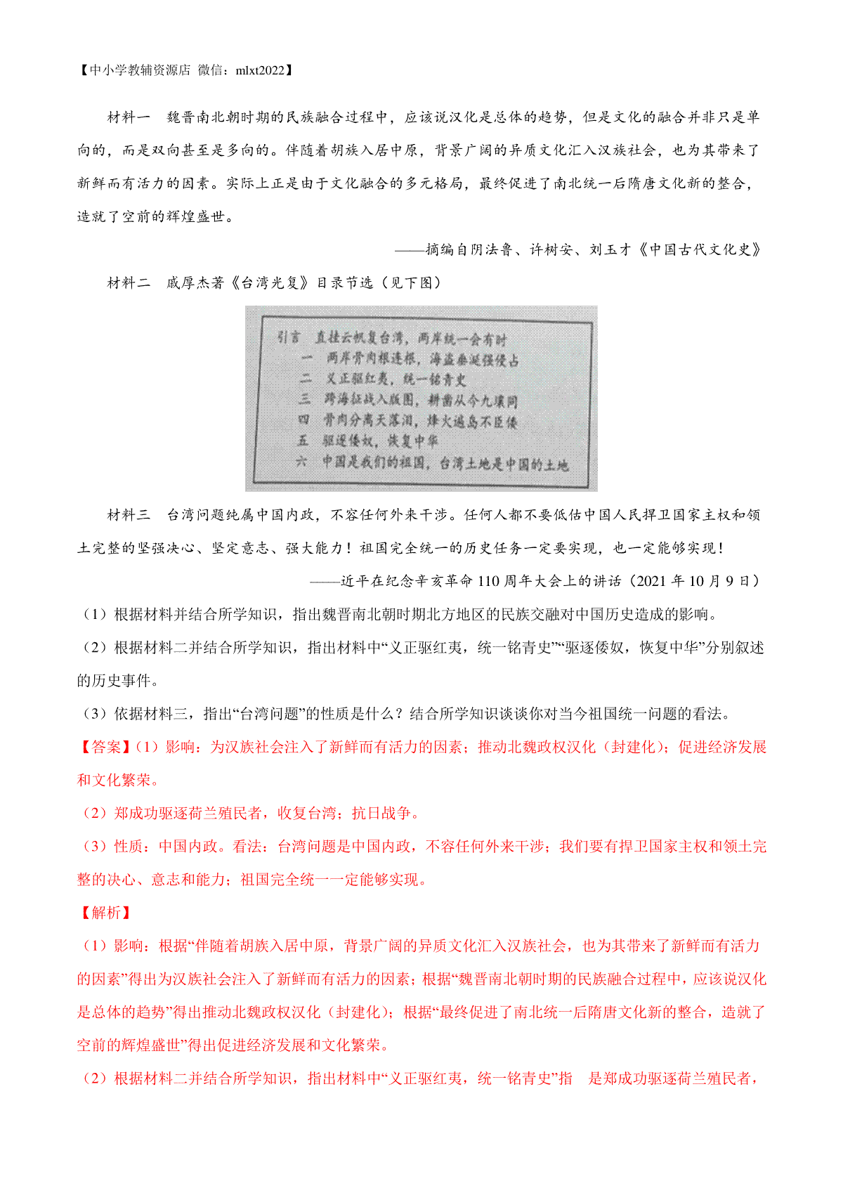
1.专题18 民族团结与祖国统一、国防建设与外交成就(第01期)-2022年中考历史真题分项汇编(全国通
2.专题17 中国特色社会主义道路(第02期)-2022年中考历史真题分项汇编(全国通用)(解析版)
3.专题17 中国特色社会主义道路(第02期)-2022年中考历史真题分项汇编(全国通用)(原卷版)
4.专题17 中国特色社会主义道路(第01期)-2022年中考历史真题分项汇编(全国通用)(解析版)
5.专题17 中国特色社会主义道路(第01期)-2022年中考历史真题分项汇编(全国通用)(原卷版)
6.专题16 社会主义制度的建立与社会主义建设的探索(第02期)-2022年中考历史真题分项汇编(全国通
Copyright 2019-2029 http://www.98gaokao.com 【九八高考】 皖ICP备19022700号-4
声明: 本站 所有软件和文章来自互联网 如有异议 请与本站联系 本站为非赢利性网站 不接受任何赞助和广告