专为高中生提供有价值的资讯
专题25 国际共产主义运动的兴起、殖民地人民的反抗(第02期)-2022年中考历史真题分项汇编(全于近期开考,本次考试对考生对知识的掌握参考价值大,为了方便大家复习掌握错题!小编在下文为大家准备了专题25 国际共产主义运动的兴起、殖民地人民的反抗(第02期)-2022年中考历史真题分项汇编(全试卷及答案解析详情,仅供考生参考。
如果你想下载专题25 国际共产主义运动的兴起、殖民地人民的反抗(第02期)-2022年中考历史真题分项汇编(全DOC或PDF版,请点击本文末链接!
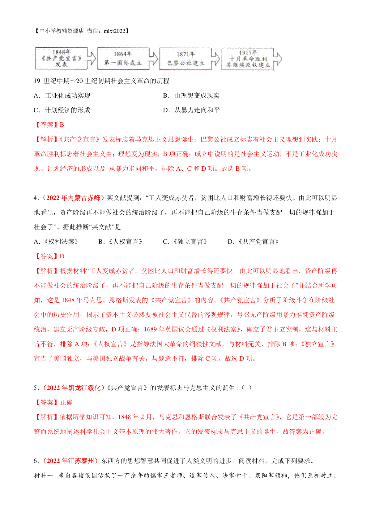
一、专题25 国际共产主义运动的兴起、殖民地人民的反抗(第02期)-2022年中考历史真题分项汇编(全





下载专题25 国际共产主义运动的兴起、殖民地人民的反抗(第02期)-2022年中考历史真题分项汇编(全PDF格式或doc
1.专题25 国际共产主义运动的兴起、殖民地人民的反抗(第01期)-2022年中考历史真题分项汇编(全
2.专题24 资本主义制度的扩展(第02期)-2022年中考历史真题分项汇编(全国通用)(解析版)
3.专题24 资本主义制度的扩展(第02期)-2022年中考历史真题分项汇编(全国通用)(原卷版)
4.专题24 资本主义制度的扩展(第01期)-2022年中考历史真题分项汇编(全国通用)(解析版)
5.专题24 资本主义制度的扩展(第01期)-2022年中考历史真题分项汇编(全国通用)(原卷版)
6.专题23 资本主义制度的初步确立(第02期)-2022年中考历史真题分项汇编(全国通用)(解析版)
Copyright 2019-2029 http://www.98gaokao.com 【九八高考】 皖ICP备19022700号-4
声明: 本站 所有软件和文章来自互联网 如有异议 请与本站联系 本站为非赢利性网站 不接受任何赞助和广告