专题08 压强(原卷版)
时间:2023-04-24作者:刘莉莉一键复制全文保存为WORD
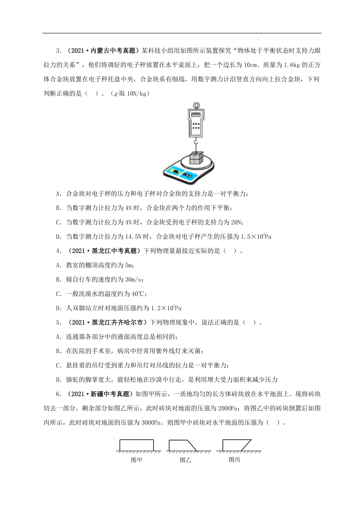
专题08 压强(原卷版)于近期开考,本次考试对考生对知识的掌握参考价值大,为了方便大家复习掌握错题!小编在下文为大家准备了专题08 压强(原卷版)试卷及答案解析详情,仅供考生参考。
如果你想下载专题08 压强(原卷版)DOC或PDF版,请点击本文末链接!
一、专题08 压强(原卷版)





下载专题08 压强(原卷版)PDF格式或doc
小编推荐
1.专题9 压强(原卷版)
2.专题8 力和运动(解析版)
3.专题8 力和运动(原卷版)
4.专题7 力(解析版)
5.专题7 力(原卷版)
6.专题6 质量和密度(解析版)
7.专题6 质量和密度(原卷版)
8.专题5 透镜及其应用(解析版)