专题03 透镜及其应用(解析版)(第1期)
时间:2023-04-24作者:母老虎一键复制全文保存为WORD
专题03 透镜及其应用(解析版)(第1期)于近期开考,本次考试对考生对知识的掌握参考价值大,为了方便大家复习掌握错题!小编在下文为大家准备了专题03 透镜及其应用(解析版)(第1期)试卷及答案解析详情,仅供考生参考。
如果你想下载专题03 透镜及其应用(解析版)(第1期)DOC或PDF版,请点击本文末链接!
一、专题03 透镜及其应用(解析版)(第1期)





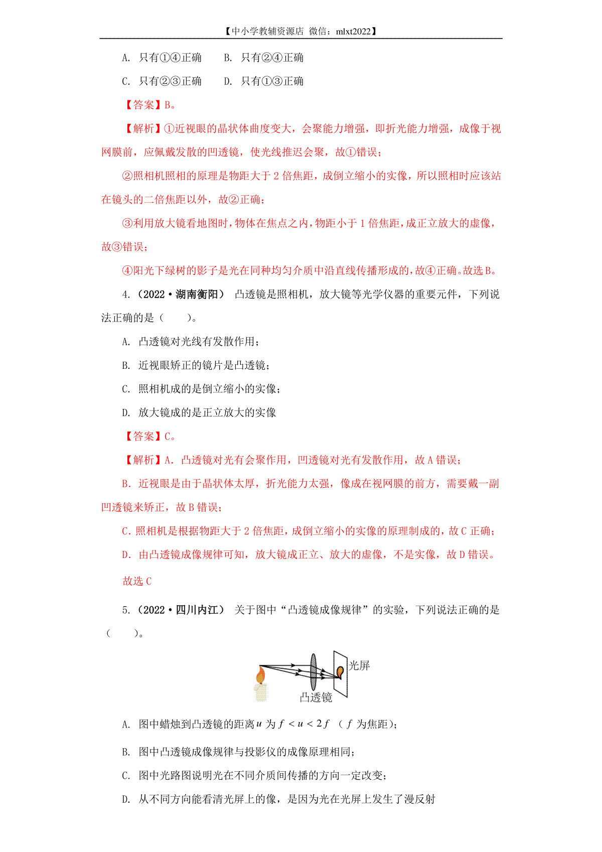
下载专题03 透镜及其应用(解析版)(第1期)PDF格式或doc
小编推荐
1.专题5 透镜及其应用(解析版)
2.专题5 透镜及其应用(原卷版)
3.专题4 光现象(解析版)
4.专题4 光现象(原卷版)
5.专题3 物态变化(解析版)
6.专题3 物态变化(原卷版)
7.专题27 估测与材料信息题(解析版)
8.专题27 估测与材料信息题(原卷版)