专为高中生提供有价值的资讯
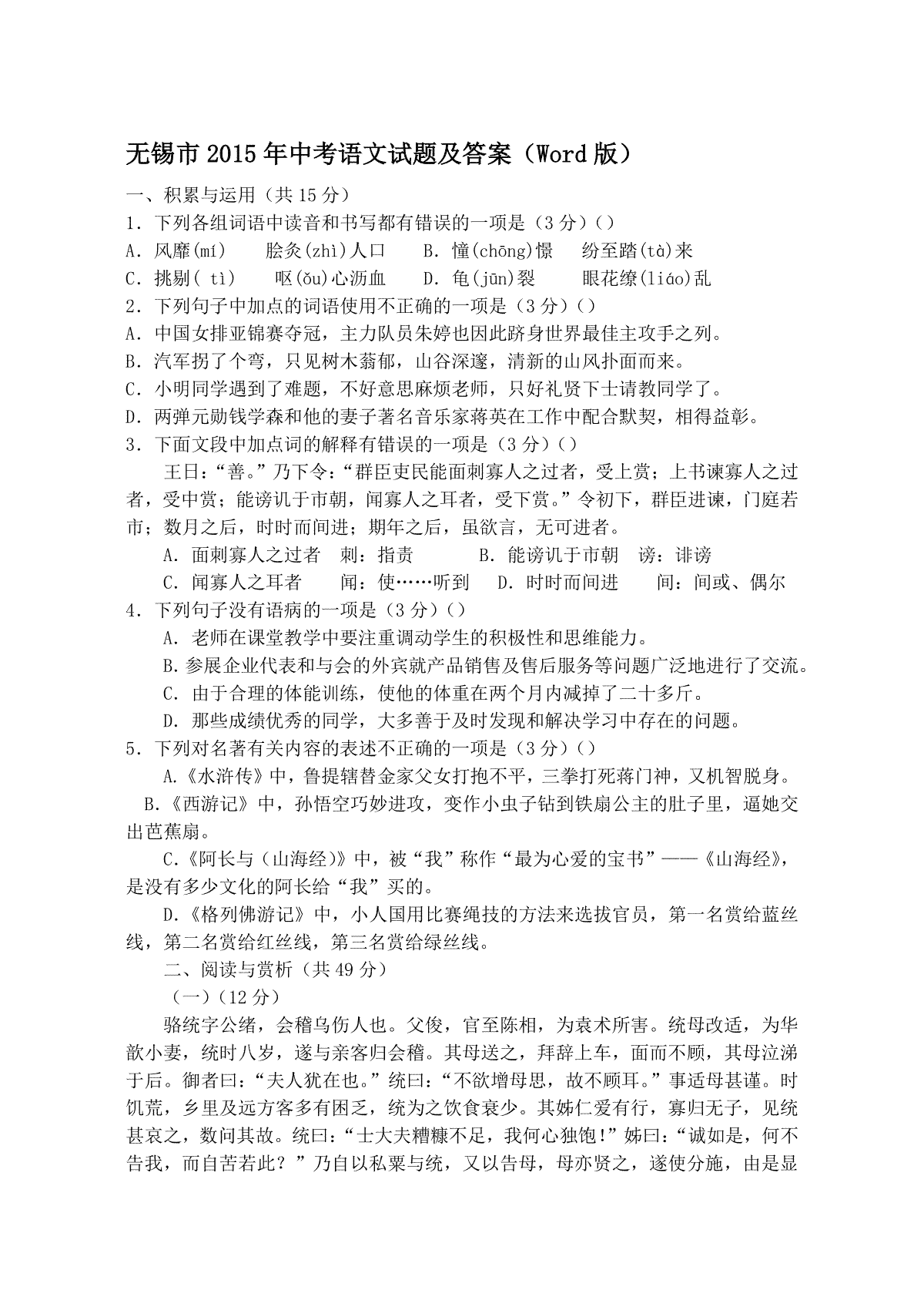
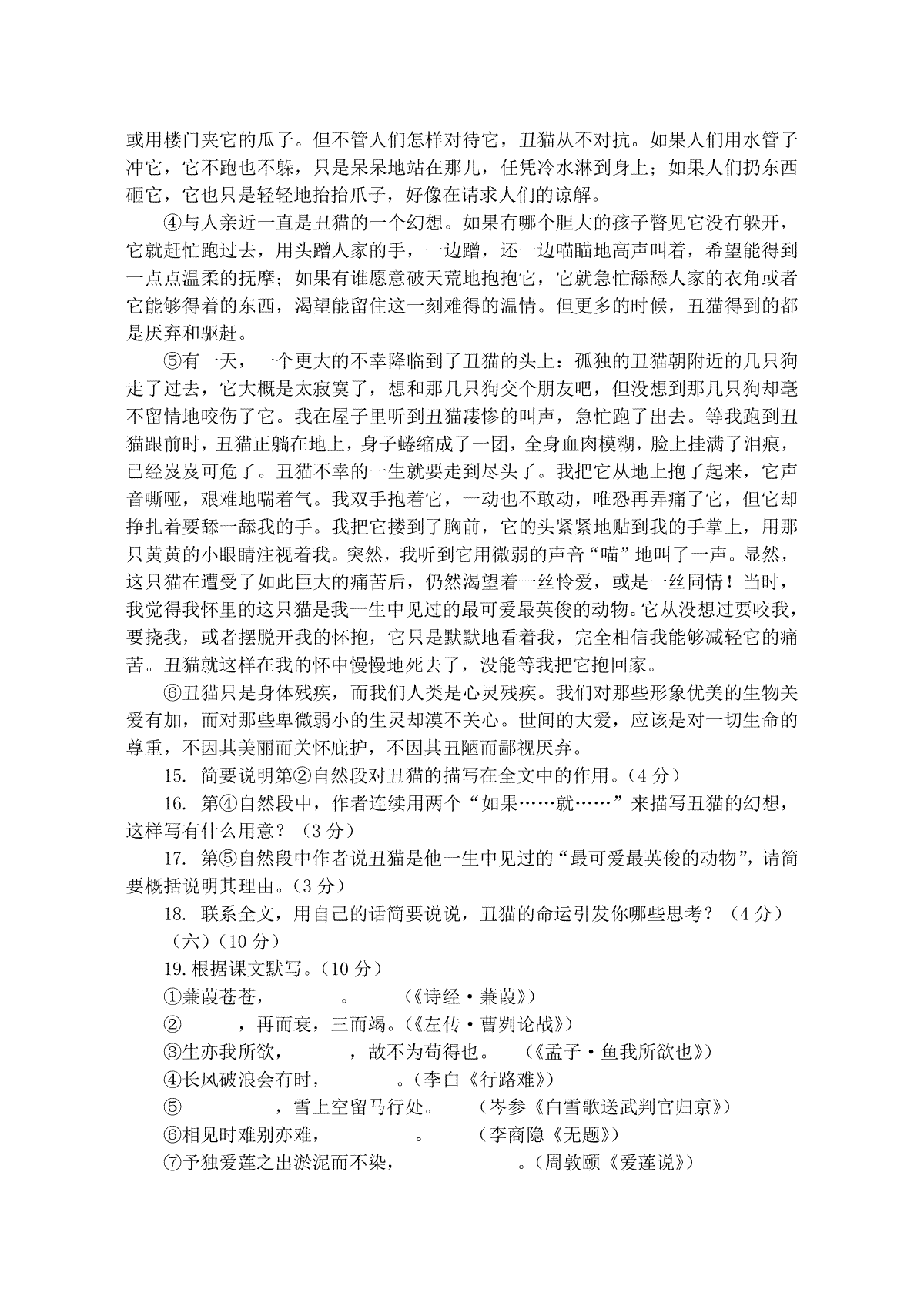
2015年江苏无锡市中考语文试卷及答案于近期开考,本次考试对考生对知识的掌握参考价值大,为了方便大家复习掌握错题!小编在下文为大家准备了2015年江苏无锡市中考语文试卷及答案试卷及答案解析详情,仅供考生参考。
如果你想下载2015年江苏无锡市中考语文试卷及答案DOC或PDF版,请点击本文末链接!
一、2015年江苏无锡市中考语文试卷及答案
下载2015年江苏无锡市中考语文试卷及答案PDF格式或doc
1.2008年江苏无锡市中考语文试卷及答案
2.2021年扬州市中考语文试卷与答案
3.2020年扬州市中考语文试卷与答案
4.2019年扬州市中考语文试卷与答案
5.2018年扬州市中考语文试卷与答案
6.2017年扬州市中考语文试卷与答案
7.2016年扬州市中考语文试卷与答案
8.2015年扬州市中考语文试题及答案
浙江湖州高考复读全封闭学校有哪些
平板电脑高中还有用吗 该不该买平板电脑
2018年新疆维吾尔自治区中考语文试题(word版,含答案)
2017年新疆自治区及兵团中考语文试卷及解析
2016年新疆自治区及兵团中考语文试卷及解析
2015年新疆自治区及兵团中考语文试题及解析
2014年新疆维吾尔自治区、新疆生产建设兵团中考语文试题(wrod版,有答案)
2013年新疆维吾尔自治区、新疆生产建设兵团中考语文试题(wrod版,有答案)
2012年新疆自治区及兵团中考语文试卷及答案
2011年新疆区及生产建设兵团语文中考试卷(含答案)
Copyright 2019-2029 http://www.98gaokao.com 【九八高考】 皖ICP备19022700号-4
声明: 本站 所有软件和文章来自互联网 如有异议 请与本站联系 本站为非赢利性网站 不接受任何赞助和广告