2023年高考山东卷化学真题(答案)
时间:2023-06-25作者:残血狂魔一键复制全文保存为WORD
2023年高考山东卷化学真题(答案)于近期开考,本次考试对考生对知识的掌握参考价值大,为了方便大家复习掌握错题!小编在下文为大家准备了2023年高考山东卷化学真题(答案)试卷及答案解析详情,仅供考生参考。
如果你想下载2023年高考山东卷化学真题(答案)DOC或PDF版,请点击本文末链接!
一、2023年高考山东卷化学真题(答案)

























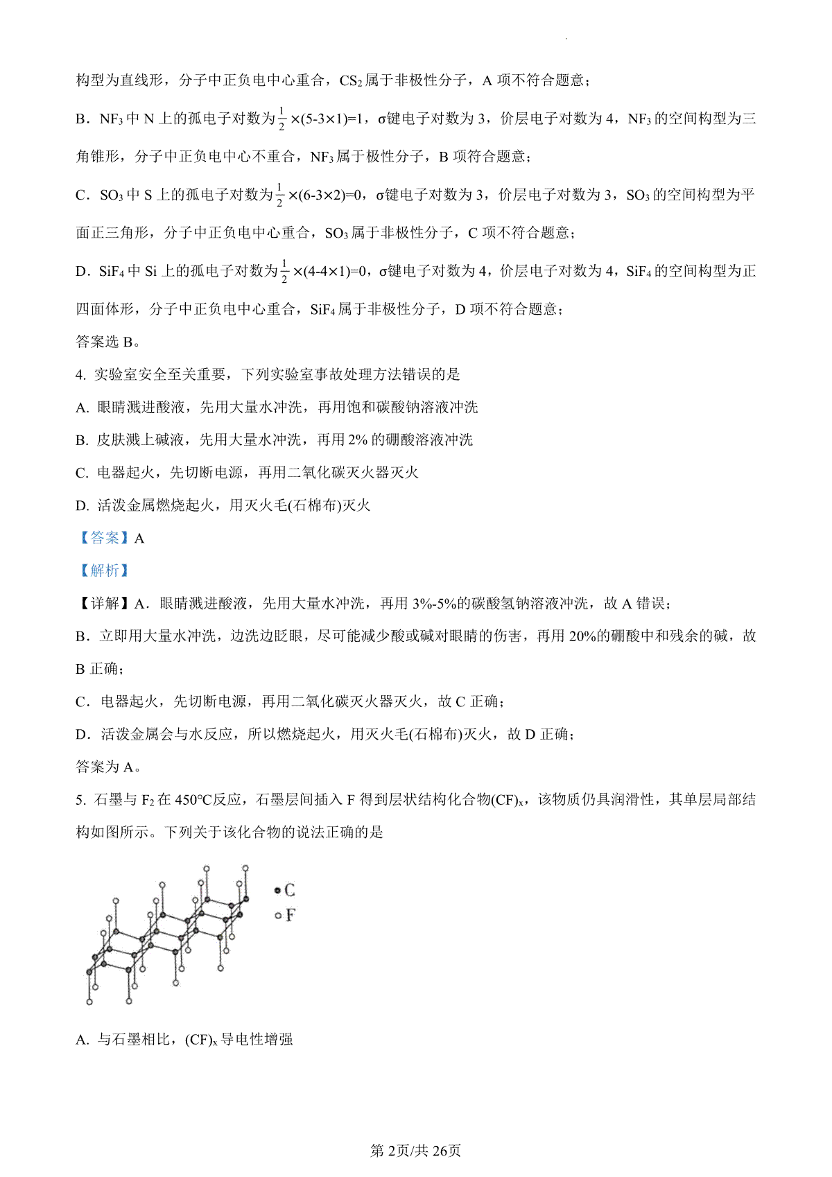
下载2023年高考山东卷化学真题(答案)PDF格式或doc
小编推荐
1.2023年高考山东卷化学真题(答案)
2.2023年高考湖南卷化学真题(试卷)
3.2023年高考湖南卷化学真题(答案)
4.2023年北京高考数学真题(试卷)
5.2023年北京高考数学真题(答案)
6.八下期末语文初二模拟卷2 答案版
7.八年级下册期末语文小练习 答案版
8.合肥四大区-八下英语期末试卷答案