专为高中生提供有价值的资讯
2024届贵州省贵阳市普通高中高三上学期质量监测化学于近期开考,本次考试对考生对知识的掌握参考价值大,为了方便大家复习掌握错题!小编在下文为大家准备了2024届贵州省贵阳市普通高中高三上学期质量监测化学试卷及答案解析详情,仅供考生参考。
如果你想下载2024届贵州省贵阳市普通高中高三上学期质量监测化学DOC或PDF版,请点击本文末链接!
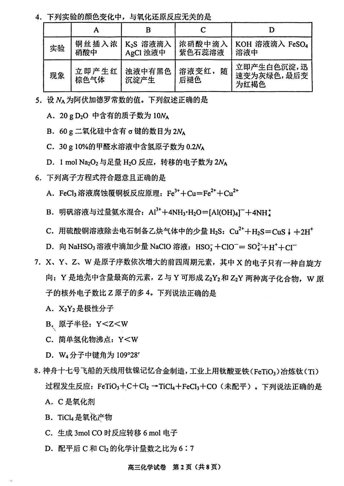
一、2024届贵州省贵阳市普通高中高三上学期质量监测化学










2.2024届贵州省贵阳市普通高中高三上学期质量监测 历史答案
5.2024届贵州省贵阳市普通高中高三上学期质量监测 地理答案
6.2024届贵州省贵阳市普通高中高三上学期质量监测 化学答案
Copyright 2019-2029 http://www.98gaokao.com 【九八高考】 皖ICP备19022700号-4
声明: 本站 所有软件和文章来自互联网 如有异议 请与本站联系 本站为非赢利性网站 不接受任何赞助和广告