专为高中生提供有价值的资讯
2012年天津市高考历史试卷 于近期开考,本次考试对考生对知识的掌握参考价值大,为了方便大家复习掌握错题!小编在下文为大家准备了2012年天津市高考历史试卷 试卷及答案解析详情,仅供考生参考。
如果你想下载2012年天津市高考历史试卷 DOC或PDF版,请点击本文末链接!
一、2012年天津市高考历史试卷






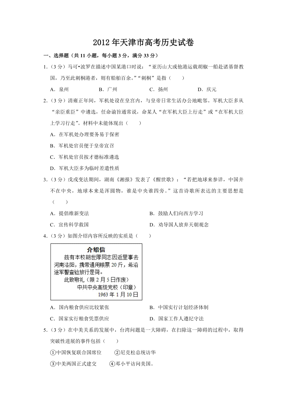
Copyright 2019-2029 http://www.98gaokao.com 【九八高考】 皖ICP备19022700号-8
声明: 本站 所有软件和文章来自互联网 如有异议 请与本站联系 本站为非赢利性网站 不接受任何赞助和广告