专为高中生提供有价值的资讯
2013年广东高考历史(原卷版)于近期开考,本次考试对考生对知识的掌握参考价值大,为了方便大家复习掌握错题!小编在下文为大家准备了2013年广东高考历史(原卷版)试卷及答案解析详情,仅供考生参考。
如果你想下载2013年广东高考历史(原卷版)DOC或PDF版,请点击本文末链接!
一、2013年广东高考历史(原卷版)



1.专题1.1 物质的变化和性质(第01期)-2016年中考化学试题分项版解析汇编(原卷版)
2.精品解析:2022年黑龙江省龙东地区中考化学真题(原卷版)
3.精品解析:2022年黑龙江省齐齐哈尔市中考化学真题(原卷版)
4.精品解析:2022年黑龙江省绥化市中考化学真题(原卷版)
5.精品解析:2022年黑龙江省牡丹江市中考化学真题(原卷版)
6.精品解析:2022年黑龙江省牡丹江、鸡西地区朝鲜族学校中考化学真题(原卷版)
Copyright 2019-2029 http://www.98gaokao.com 【九八高考】 皖ICP备19022700号-8
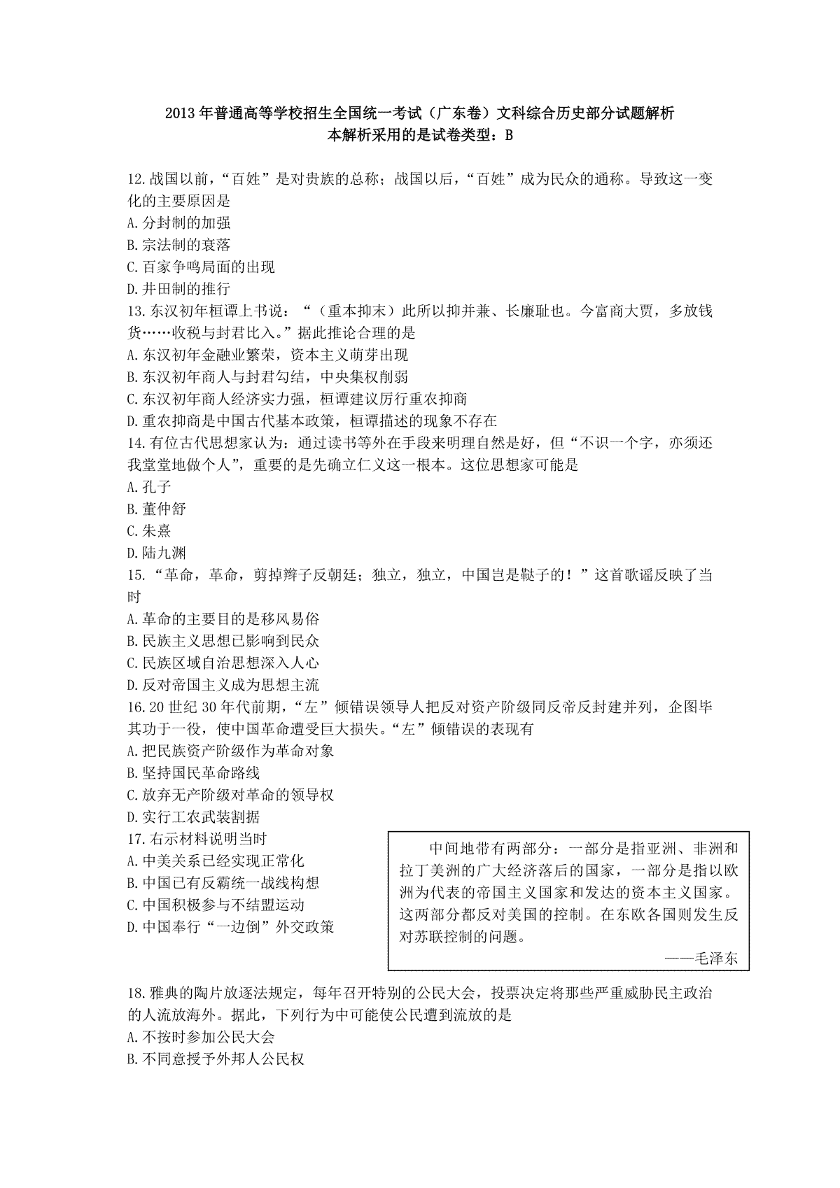
声明: 本站 所有软件和文章来自互联网 如有异议 请与本站联系 本站为非赢利性网站 不接受任何赞助和广告