专为高中生提供有价值的资讯
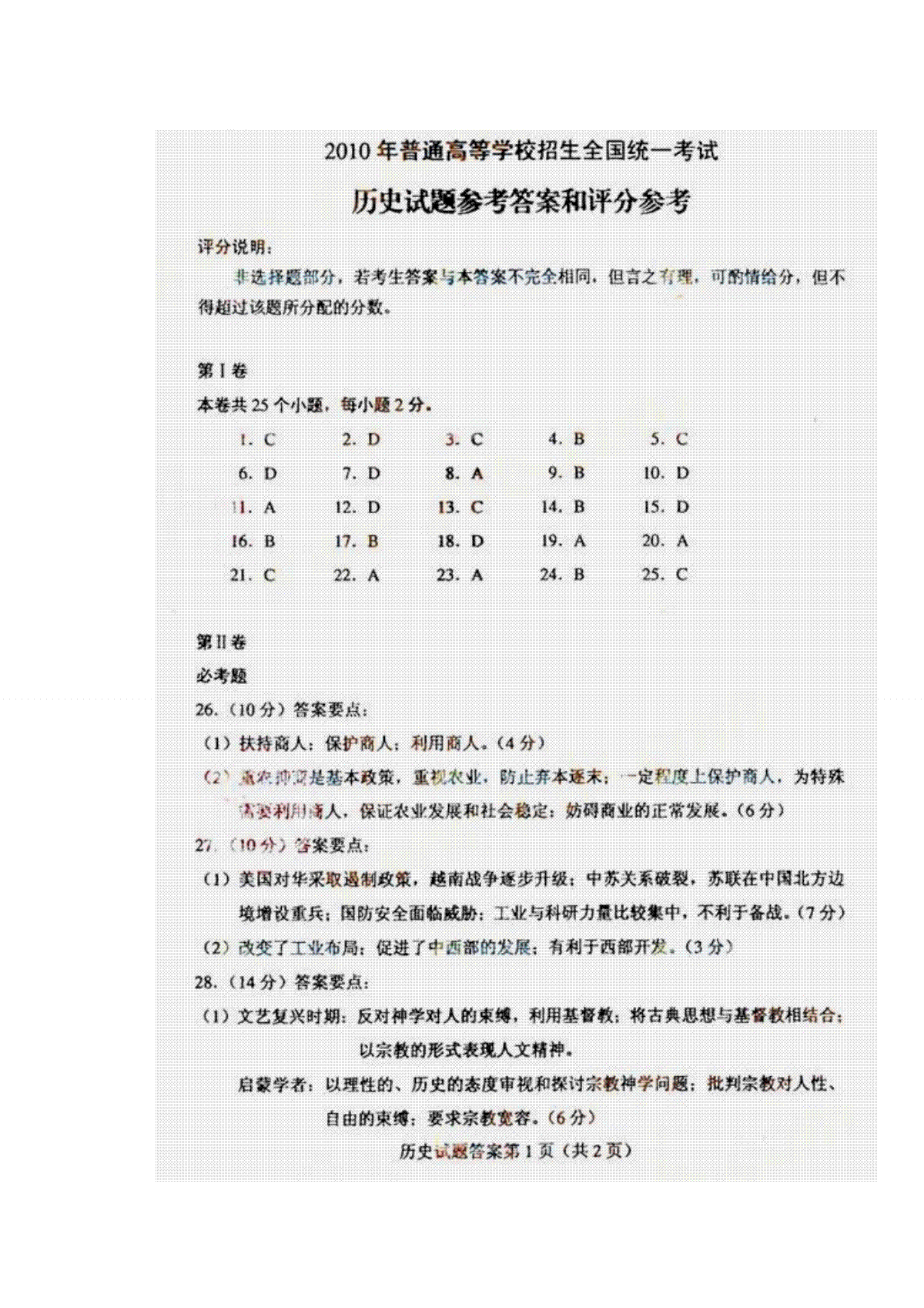
2010高考海南卷历史试题(含答案)于近期开考,本次考试对考生对知识的掌握参考价值大,为了方便大家复习掌握错题!小编在下文为大家准备了2010高考海南卷历史试题(含答案)试卷及答案解析详情,仅供考生参考。
如果你想下载2010高考海南卷历史试题(含答案)DOC或PDF版,请点击本文末链接!
一、2010高考海南卷历史试题(含答案)












1.专题13 综合计算(第03期)-2016年中考化学试题分项版解析汇编(原卷版)
2.专题12.2 有机合成材料(第03期)-2016年中考化学试题分项版解析汇编(解析版)
3.专题12.2 有机合成材料(第03期)-2016年中考化学试题分项版解析汇编(原卷版)
4.专题12.1 人体所需的营养素、化学元素与人体健康(第03期)-2016年中考化学试题分项版解析汇编
5.专题12.1 人体所需的营养素、化学元素与人体健康(第03期)-2016年中考化学试题分项版解析汇编
6.专题11.2 化学肥料、粗盐的提纯(第03期)-2016年中考化学试题分项版解析汇编(解析版)
Copyright 2019-2029 http://www.98gaokao.com 【九八高考】 皖ICP备19022700号-8
声明: 本站 所有软件和文章来自互联网 如有异议 请与本站联系 本站为非赢利性网站 不接受任何赞助和广告