专为高中生提供有价值的资讯
【湖南卷】湖南省永州市2024年(届)高三年级高考第三次模拟考试(永州三模)(4.22-4.24) 于近期开考,本次考试对考生对知识的掌握参考价值大,为了方便大家复习掌握错题!小编在下文为大家准备了【湖南卷】湖南省永州市2024年(届)高三年级高考第三次模拟考试(永州三模)(4.22-4.24) 试卷及答案解析详情,仅供考生参考。
如果你想下载【湖南卷】湖南省永州市2024年(届)高三年级高考第三次模拟考试(永州三模)(4.22-4.24) DOC或PDF版,请点击本文末链接!
一、【湖南卷】湖南省永州市2024年(届)高三年级高考第三次模拟考试(永州三模)(4.22-4.24)










下载【湖南卷】湖南省永州市2024年(届)高三年级高考第三次模拟考试(永州三模)(4.22-4.24) PDF格式或doc
1.【湖南卷】湖南省永州市2024年(届)高三年级高考第三次模拟考试(永州三模)(4.22-4.24)
2.精品解析:2024届湖北省武汉市高三下学期四月调研考试历史试卷(原卷版)
3.精品解析:2024届湖北省武汉市高三下学期四月调研考试历史试卷(解析版)
Copyright 2019-2029 http://www.98gaokao.com 【九八高考】 皖ICP备19022700号-4
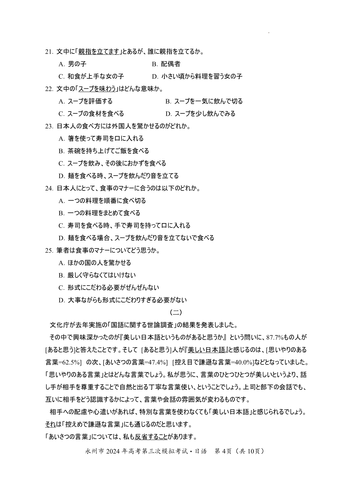
声明: 本站 所有软件和文章来自互联网 如有异议 请与本站联系 本站为非赢利性网站 不接受任何赞助和广告