专为高中生提供有价值的资讯
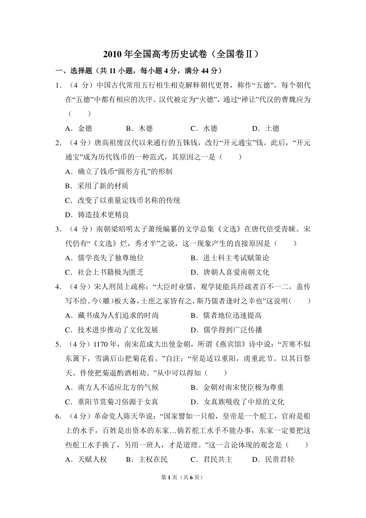
2010年全国统一高考历史试卷(全国卷ⅱ)(原卷版)于近期开考,本次考试对考生对知识的掌握参考价值大,为了方便大家复习掌握错题!小编在下文为大家准备了2010年全国统一高考历史试卷(全国卷ⅱ)(原卷版)试卷及答案解析详情,仅供考生参考。
如果你想下载2010年全国统一高考历史试卷(全国卷ⅱ)(原卷版)DOC或PDF版,请点击本文末链接!
一、2010年全国统一高考历史试卷(全国卷ⅱ)(原卷版)






1.专题9.2 溶解度及其应用(第03期)-2016年中考化学试题分项版解析汇编(原卷版)
2.专题9.1 溶液、溶液组成的表示及配制(第03期)-2016年中考化学试题分项版解析汇编(原卷版)
3.专题8.2 金属的化学性质(第03期)-2016年中考化学试题分项版解析汇编(原卷版)
4.专题8.1 金属材料、金属资源的保护、利用(第03期)-2016年中考化学试题分项版解析汇编(原卷版
5.专题7.2 燃料的合理开发和利用(第03期)-2016年中考化学试题分项版解析汇编(原卷版)
6.专题7.1 燃烧与灭火(第03期)-2016年中考化学试题分项版解析汇编(原卷版)
Copyright 2019-2029 http://www.98gaokao.com 【九八高考】 皖ICP备19022700号-8
声明: 本站 所有软件和文章来自互联网 如有异议 请与本站联系 本站为非赢利性网站 不接受任何赞助和广告