专为高中生提供有价值的资讯
2024王后雄高考押题预测卷(江西版)充分考虑了高考的特点,能有效地提升复习效率、积累考试经验,具有较大的参考价值。为方便大家复习,小编在下文为大家整理了王后雄2024高考押题预测卷(江西版)的地理试题及答案,供大家查看!
2024王后雄高考押题预测卷(江西版)各科试题及答案汇总:点击查看















1.王后雄2024高考押题预测卷(江西版)地理试题及答案解析
2.王后雄2024高考押题预测卷(江西版)生物试题及答案解析
3.王后雄2024高考押题预测卷(江西版)化学试题及答案解析
4.王后雄2024高考押题预测卷(江西版)物理试题及答案解析
5.王后雄2024高考押题预测卷(江西版)英语试题及答案解析
6.王后雄2024高考押题预测卷(江西版)数学试题及答案解析
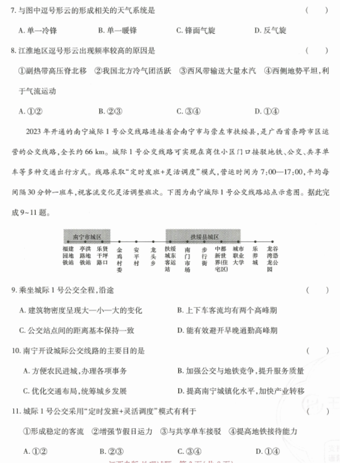
Copyright 2019-2029 http://www.98gaokao.com 【九八高考】 皖ICP备19022700号-4
声明: 本站 所有软件和文章来自互联网 如有异议 请与本站联系 本站为非赢利性网站 不接受任何赞助和广告