专为高中生提供有价值的资讯
2014年全国统一高考化学试卷(大纲版)(原卷版)
时间:23-04-12人气:0
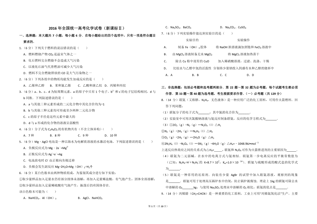
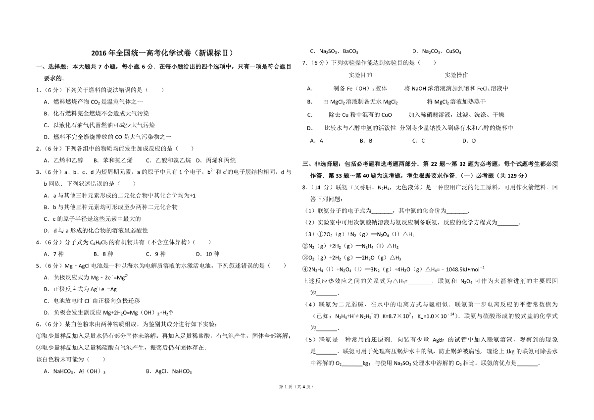
2013年全国统一高考化学试卷(新课标ⅱ)(含解析版)
2013年全国统一高考化学试卷(新课标ⅱ)(原卷版)
2013年全国统一高考化学试卷(大纲版)(含解析版)
2013年全国统一高考化学试卷(大纲版)(原卷版)
父亲节2024年是几月第几个星期日 具体几月几日
2024立秋时间几点几分几秒 具体几月几日
2024感动中国十大人物事迹及颁奖词【完整版】
2024年临沂大学招生计划专业及各省录取分数线位次
2024六一是星期几 六一儿童节放不放假
2024院校代码和专业代码一览 怎么查代码
2024年几月几日立夏 具体几点几分
父亲节是哪一天2024 具体几月几日星期几
2024广西各高校招生计划专业及录取分数线
九江学院2024年录取分数线 各专业录取最低分及位次
Copyright 2019-2029 http://www.98gaokao.com 【九八高考】 皖ICP备19022700号-8
声明: 本站 所有软件和文章来自互联网 如有异议 请与本站联系 本站为非赢利性网站 不接受任何赞助和广告