专为高中生提供有价值的资讯
专题15 中华人民共和国的成立和巩固(第01期)-2020年中考历史真题分项汇编(解析版)
栏目:高考新闻时间:23-04-24人气:1
专题15 中华人民共和国的成立和巩固(第01期)-2020年中考历史真题分项汇编(原卷版)
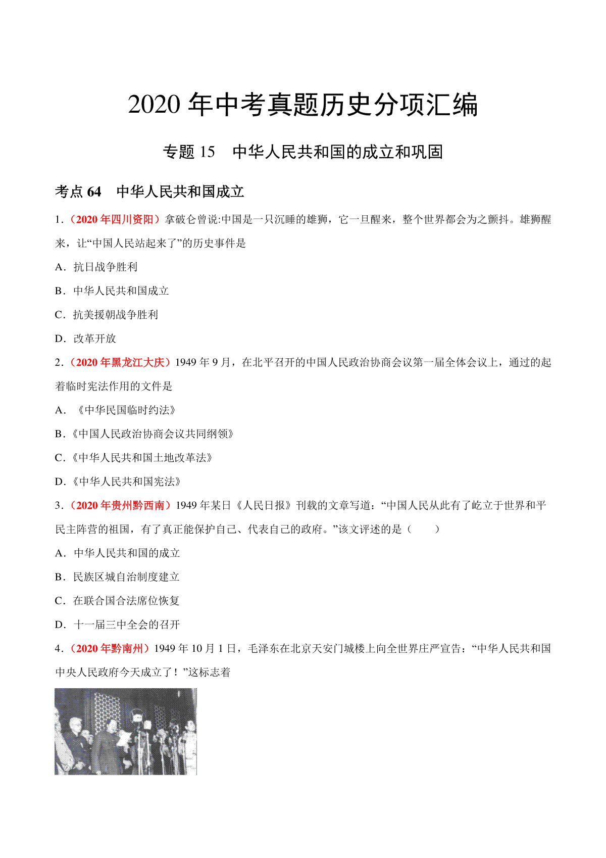
栏目:高考新闻时间:23-04-24人气:0
专题15 中华人民共和国的成立和巩固(第01期)-2019年中考真题历史试题分项汇编(解析版)
栏目:高考新闻时间:23-04-24人气:0
专题15 中华人民共和国的成立和巩固(第01期)-2019年中考真题历史试题分项汇编(原卷版)
栏目:高考新闻时间:23-04-24人气:0
第3期专题08 西半球的地区和国家、极地地区-2022年中考地理真题分项汇编(全国通用)(解析版)
栏目:高考新闻时间:23-04-24人气:1
Copyright 2019-2029 http://www.98gaokao.com 【九八高考】 皖ICP备19022700号-8
声明: 本站 所有软件和文章来自互联网 如有异议 请与本站联系 本站为非赢利性网站 不接受任何赞助和广告