专为高中生提供有价值的资讯
精品解析:2022年全国统一高考化学试卷(全国甲卷)(原卷版)
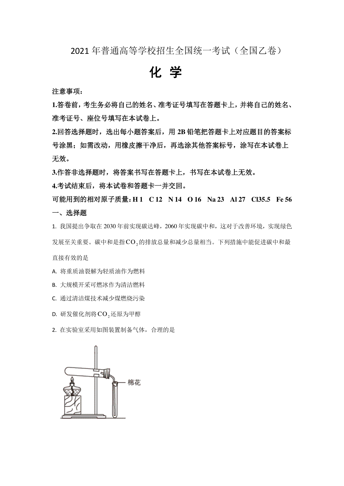
栏目:高考新闻时间:23-04-12人气:1
精品解析:2022年全国统一高考化学试卷(全国乙卷)(解析版)
栏目:高考新闻时间:23-04-12人气:4
精品解析:2022年全国统一高考化学试卷(全国乙卷)(原卷版)
栏目:高考新闻时间:23-04-12人气:12
Copyright 2019-2029 http://www.98gaokao.com 【九八高考】 皖ICP备19022700号-8
声明: 本站 所有软件和文章来自互联网 如有异议 请与本站联系 本站为非赢利性网站 不接受任何赞助和广告