专为高中生提供有价值的资讯
2024年湖北省七市州高三3月联合调研考试化学试题答案评分标准和解析
栏目:高考新闻时间:24-03-17人气:1
辽宁省新民市高级中学2023-2024学年高三10月月考 历史答案和解析
栏目:高考新闻时间:23-11-09人气:1
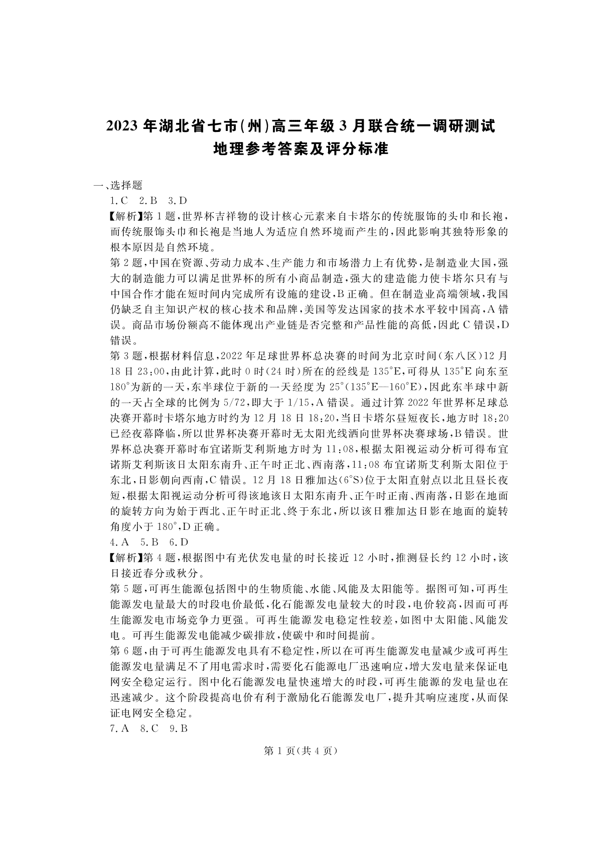
2023年湖北省七市(州)高三年级3 月联合统一调研测试-地理答案和解析
栏目:高考新闻时间:23-04-14人气:1
2022-2023学年高三第六次联考试卷六联(新高考)通用-英语答案和解析
栏目:高考新闻时间:23-04-14人气:0
2022-2023学年高三第六次联考试卷六联湖南-生物答案和解析
栏目:高考新闻时间:23-04-14人气:0
Copyright 2019-2029 http://www.98gaokao.com 【九八高考】 皖ICP备19022700号-8
声明: 本站 所有软件和文章来自互联网 如有异议 请与本站联系 本站为非赢利性网站 不接受任何赞助和广告