专为高中生提供有价值的资讯
湖南省三湘创新发展联合体2023-2024学年高三下学期入学考英语答案
栏目:高考新闻时间:24-02-29人气:0
湖南省三湘创新发展联合体2023-2024学年高三下学期入学考地理试卷
栏目:高考新闻时间:24-02-29人气:1
湖南省三湘创新发展联合体2023-2024学年高三下学期入学考物理答案
栏目:高考新闻时间:24-02-29人气:0
湖南省三湘创新发展联合体2023-2024学年高三下学期入学考生物学试卷
栏目:高考新闻时间:24-02-29人气:1
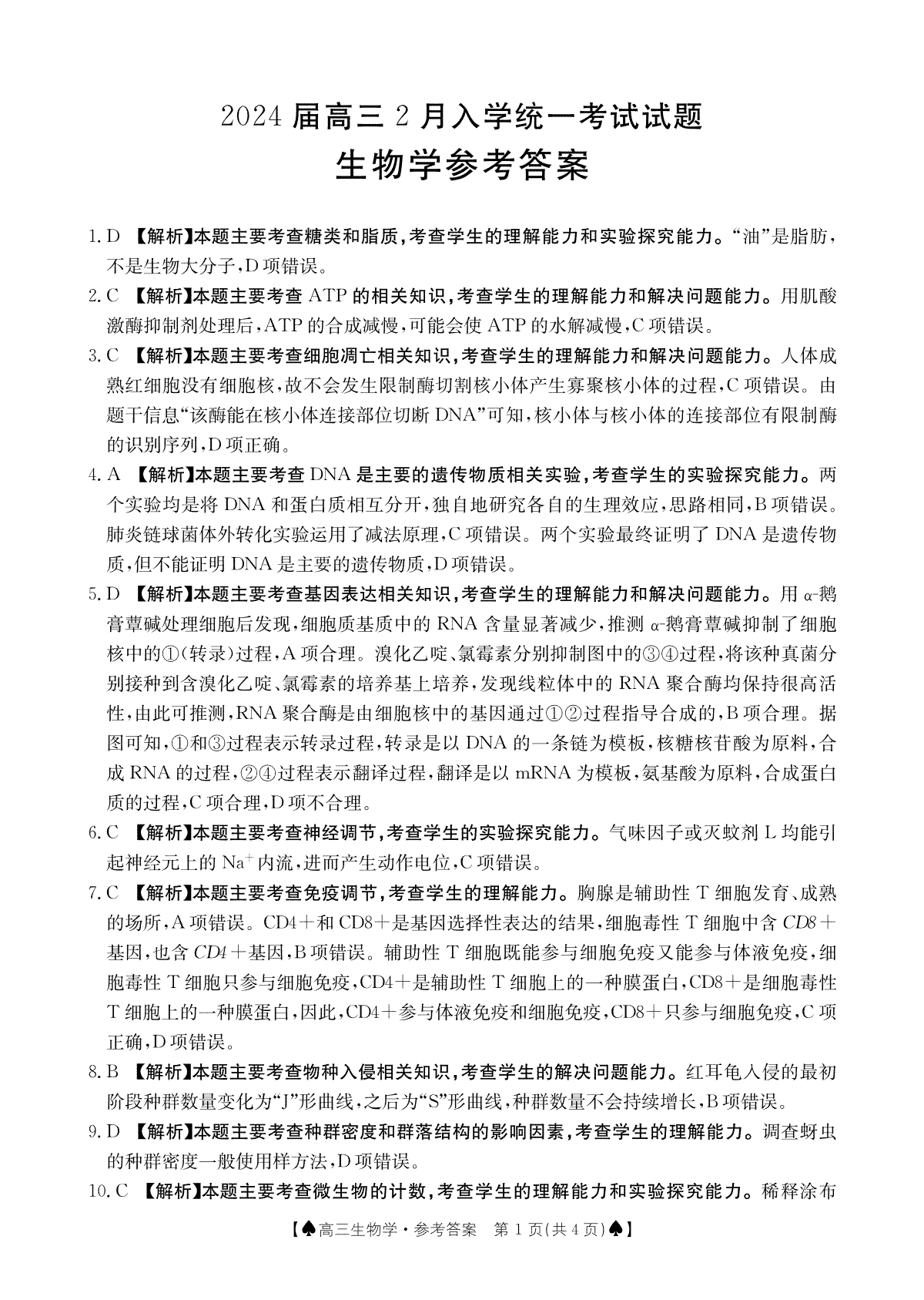
湖南省三湘创新发展联合体2023-2024学年高三下学期入学考生物学答案
栏目:高考新闻时间:24-02-29人气:0
Copyright 2019-2029 http://www.98gaokao.com 【九八高考】 皖ICP备19022700号-8
声明: 本站 所有软件和文章来自互联网 如有异议 请与本站联系 本站为非赢利性网站 不接受任何赞助和广告