专为高中生提供有价值的资讯
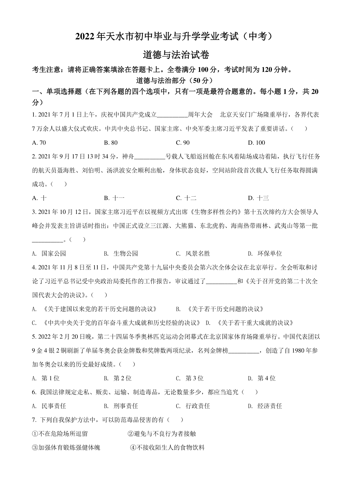
精品解析:2022年甘肃省天水市中考道德与法治真题(解析版)
栏目:高考新闻时间:23-04-24人气:0
精品解析:2022年甘肃省天水市中考道德与法治真题(原卷版)
栏目:高考新闻时间:23-04-24人气:3
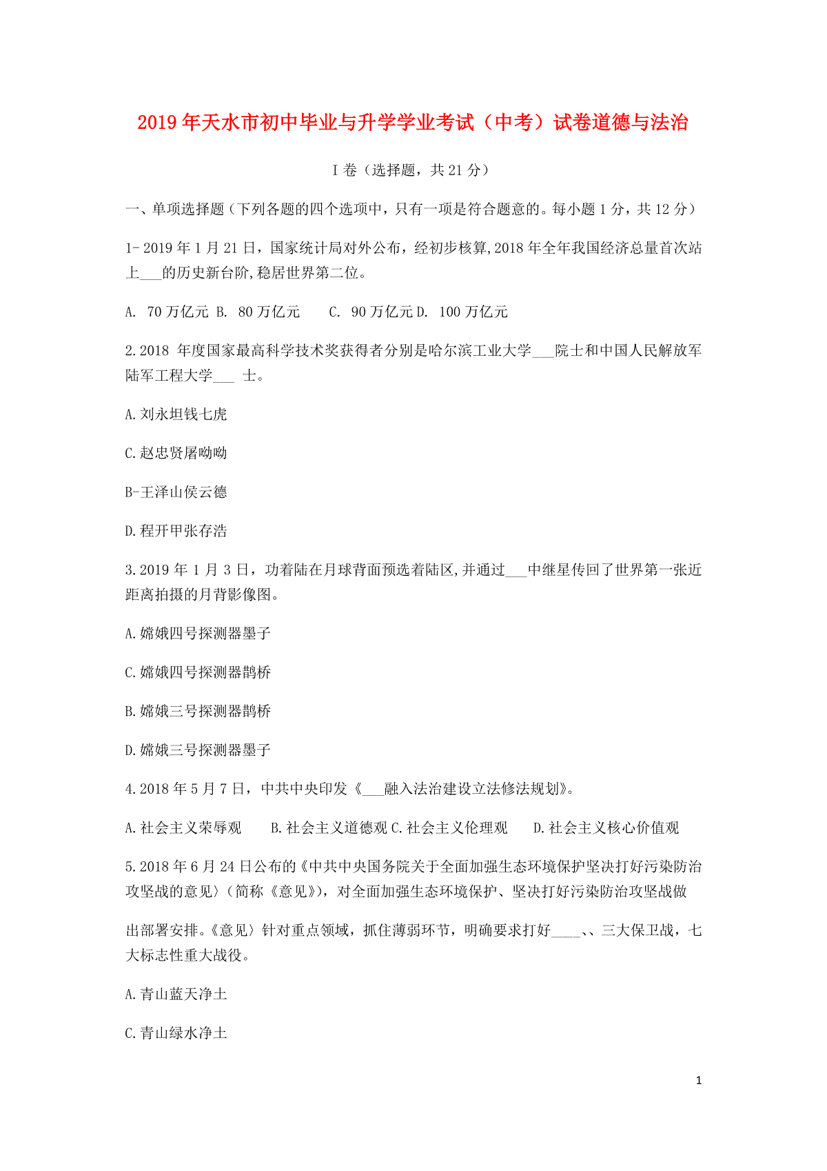
精品解析:甘肃省天水市2020年中考道德与法治试题(解析版)
栏目:高考新闻时间:23-04-24人气:0
精品解析:甘肃省天水市2020年中考道德与法治试题(原卷版)
栏目:高考新闻时间:23-04-24人气:1
Copyright 2019-2029 http://www.98gaokao.com 【九八高考】 皖ICP备19022700号-8
声明: 本站 所有软件和文章来自互联网 如有异议 请与本站联系 本站为非赢利性网站 不接受任何赞助和广告