专为高中生提供有价值的资讯
四川省德阳市2023-2024学年高三下学期“三诊”考试(理科)数学试题
栏目:高考新闻时间:24-05-01人气:11
四川省德阳市2023-2024学年高三下学期“三诊”考试文科综合试题
栏目:高考新闻时间:24-05-01人气:4
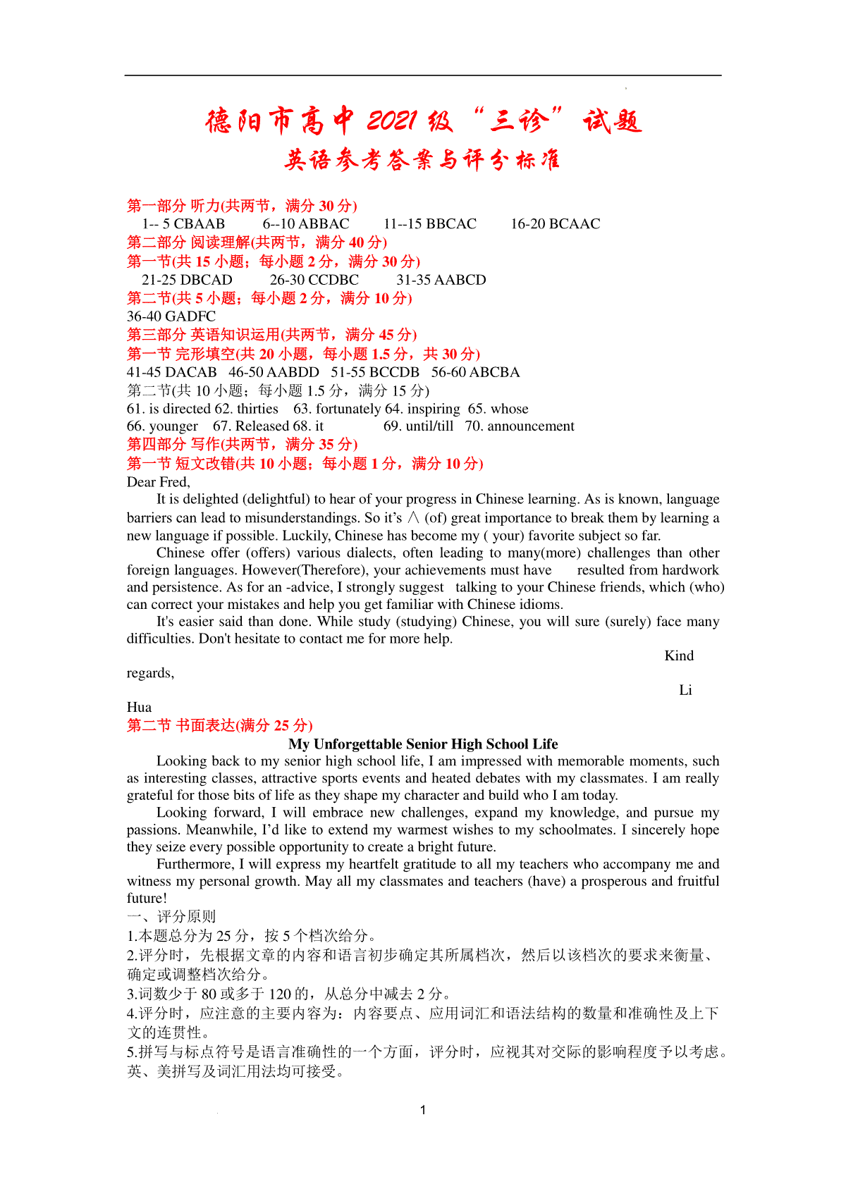
四川省德阳市2023-2024学年高三下学期“三诊”考试(理科)英语考试
栏目:高考新闻时间:24-05-01人气:3
四川省德阳市2023-2024学年高三下学期“三诊”考试(理科)数学答案
栏目:高考新闻时间:24-05-01人气:7
四川省德阳市2023-2024学年高三下学期“三诊”考试(理科)文综地理答案
栏目:高考新闻时间:24-05-01人气:6
Copyright 2019-2029 http://www.98gaokao.com 【九八高考】 皖ICP备19022700号-8
声明: 本站 所有软件和文章来自互联网 如有异议 请与本站联系 本站为非赢利性网站 不接受任何赞助和广告