专为高中生提供有价值的资讯
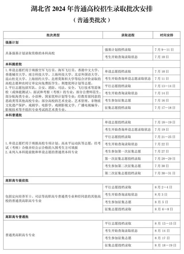
湖北2024高考专科批志愿投档录取时间为:8月13日-15日。所有考生的各类志愿在省招办网上填报志愿系统填报。具体内容小编已经整理好了,一起来看看吧。


(1)自由可投。表示该专科考生档案未被投出或被退档。如是被学校退档,考生可以看到最后一次院校退档的轨迹。
(2)已经投档。表示省招生考试管理中心已将考生档案投给了院校,但院校还未下载投档信息。
(3)院校在阅。表示院校已下载了投档信息,正在审阅专科考生的电子档案。“院校在阅”并不表示考生已经被录取,省招生考试管理中心投给院校的档案数一般多于招生计划数,院校通过阅档还要退出不予录取的考生档案。
(4)预退档或预录取。预退档表示由于种种原因,院校不予录取该高考考生,院校需向省招生考试管理中心提出退档的理由。预录取表示院校准备录取该考生,已通过网络将拟录取名单提交给省招生考试管理中心,等待录检审核。
(5)录取待审。表示学校已经录取该专科考生,并且省招生考试管理中心已审核通过,等待省招生考试管理中心审批盖章。
(6)录取。表示录取名册已经通过省招生考试管理中心办理了审核签字手续,后期将打印录取花名册,办理其他各项录取手续。
注:以上湖北2024高考专科批志愿录取时间只是一部分内容,仅作参考。想要了解全部详细信息,建议下载高考志愿查看详细信息。
1、电话查询:
拨打电话或者编辑短信到招生办进行专科志愿投档录取状态查询,因为可能存在同一时段查询人数过多,所以如果电话出现占线情况,湖北考生可以多试几次,或者多等一会儿。
2、招生办官网查询:
进入湖北招生办的官方网站,根据提示即可查询志愿投档录取状态,查询的时候一定要找官方网站,不要被一些钓鱼网站所欺骗。
3、招生办官方微信查询;
湖北考生可以关注招生办官方的微信公众号进行志愿投档录取状态查询。
4、所报院校的官网查询:
湖北考生可以登陆所报考大学的官网,进入查询入口,输入姓名、准考证等信息即可查询专科志愿投档录取状态。
5、线下查询:
湖北考生可以携带自己的身份证到当地的招生办,让工作人员帮忙查询专科志愿投档录取状态。
友情提示:在本文下方的“测一测你能上的大学”一栏,输入自己的高考成绩、省份、选科,点击查看,就能看到能上的大学/专业有哪些、录取概率是多少、自己在全省的位次排名是多少、同时还可以查看更多院校信息。
Copyright 2019-2029 http://www.98gaokao.com 【九八高考】 皖ICP备19022700号-4
声明: 本站 所有软件和文章来自互联网 如有异议 请与本站联系 本站为非赢利性网站 不接受任何赞助和广告