专为高中生提供有价值的资讯
如果节省一些,在德国非慕尼黑地区读免收学费的公立大学,一年10万+也有可能够的,如果还能申请到奖学金的话,其实性价比真的极高了。

1.大学注册费:150欧元/年。在德国上大学是免费的,但是注册费是必需交的,注册完学校会发给留学生免费的月票卡,这里面涵盖交通费;
2.生活费:4000-5000欧元/年。包括吃住的费用,每个月租房子从150欧元到250欧元不等;
3.书本费:600欧元/年。由于德国的原版书非常贵,所以大多数学生都会去复印图书或者去图书馆看书;
4.保险费:240欧元/年。这是不能少的,只要跨入欧洲就一定要上保险。保险包括医疗、人身、意外危害等。自己会有一个私人医生,如果是简单的感冒、发烧的小病可以通过私人医生进行诊治,看病、买药都是免费的。如果是严重的大病,需要私人医生出具一个证明,要求去医院诊疗,这部分费用也都由保险来出,所以这个保险是很完善的,也免去了家长的担心。
想了解更多关于德国留学一年得多少钱的相关信息,可以复制打开以下链接:http://liuxue.jiaopei.com ,我们将尽最大可能给您提供咨询帮助,为您答疑解惑!

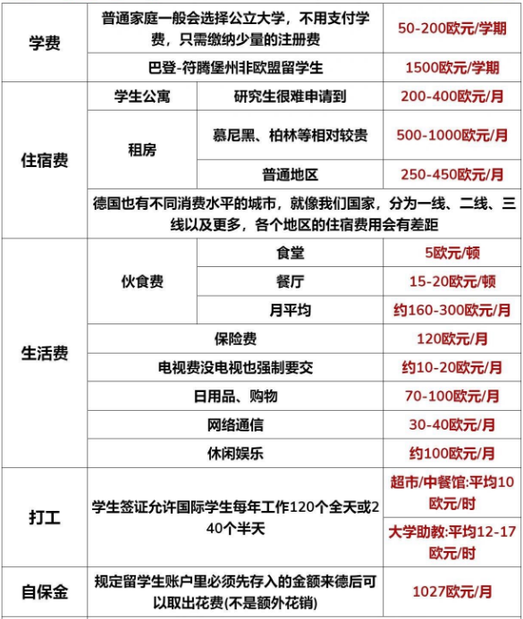
学费、学杂费
巴符州的高校开始收取每学期1500欧元的学费,折算成人民币约为 1.2万元/年。海德堡大学、曼海姆大学、弗赖堡大学、斯图加特大学都在巴符州。
慕尼黑工业大学也发布通知;
本科生每学期:2000-4000 欧元(1.6-3.2 万/年)
研究生每学期:4000-6000欧元(3.2-4.8万/年)
每个院校收取的学杂费略有差异,基本为 200-300 欧元每学期(0.15-0.24 万/年)
注意:博士阶段依旧是免费的。
住宿费
留学生一般会有三种租房选择:学生公寓,合租私房、单身公寓,其中学生公寓中也会分合租学生公寓和单人学生公寓。
按照价格区分的话,一般来说,私房租金>学生公寓>单人房>合租房。
不同城市的租房价格也不一样,慕尼黑房租相对最高,每年约为;9000- 12000 欧元(7-9.5 万/年)其他城市每年约;4000-6000 欧元(3.2-4.8万/年)。
医疗健康支出
德国要求全民医保,即使是不属于本国国民的留学生,也需要购买保险,每年约为 1500欧元(1.2万/年)
大部分公保都有返利计划,有的每年可以返大概一个月保费,还有的公保返利最高可能达到400欧左右。
2.2024四川专科录取分数线是多少 最低录取控制分数线公布
3.2024年内蒙古高考专科录取分数线是多少 最低专科线公布
Copyright 2019-2029 http://www.98gaokao.com 【九八高考】 皖ICP备19022700号-4
声明: 本站 所有软件和文章来自互联网 如有异议 请与本站联系 本站为非赢利性网站 不接受任何赞助和广告