专为高中生提供有价值的资讯
2024年青海高考录取分数线公布,文史类本科一段普通班411分,特殊类型录取控制分数线440分。本科二段录取分数线382分,专科录取分数线120分。详细的2024年青海高考各批次录取分数线接着往下看吧

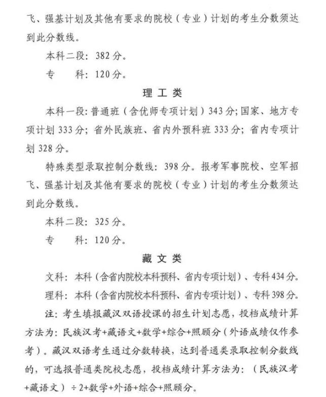
文史类:本科一段:普通班(含优师专项计划)411分。
本科二段:最低控制分数线382分。
专科:最低控制分数线为120分。
理工类:本科一段:普通班(含优师专项计划)343分。
本科二段:最低控制分数线325分。
专科:最低控制分数线为120分。



经省高等学校招生委员会研究审定,2023年普通高校在青招生各科类、各批次录取控制分数线已确定,文史类本科一段:普通班(含优师专项计划)406分;国家、地方专项计划396分;省外民族班、省内外预科班396分;省内专项计划391分。特殊类型录取控制分数线:435分。报考解放军(武警)院校、空军招飞、强基计划及其他有要求的院校(专业)计划的考生分数须达到此分数线。本科二段:378分。专科:150分。
理工类本科一段:普通班(含优师专项计划)330分;国家、地方专项计划320分;省外民族班、省内外预科班320分;省内专项计划315分。特殊类型录取控制分数线:381分。报考解放军(武警)院校、空军招飞、强基计划及其他有要求的院校(专业)计划的考生分数须达到此分数线。本科二段:309分。专科:150分。
藏文类文科:本科(含省内院校本科预科、省内专项计划)、专科460分。
理科:本科(含省内院校本科预科、省内专项计划)、专科390分。
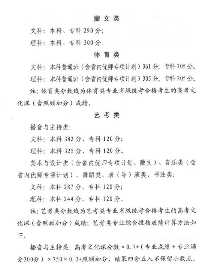
蒙文类文科:本科、专科285分;理科:本科、专科221分。
体育类文科:本科普通班(含省内优师专项计划)360分;本科蒙文班:360分;专科175分。理科:本科普通班(含省内优师专项计划)283分;专科154分。
艺术类美术文科:本科(含省内优师专项计划)533分,专科411分;理科:本科500分,专科440分。
民族工艺美术文科:本科(含藏文)、专科(藏文)488分;理科:本科(藏文)、专科(藏文)515分。
音乐学(声乐)文科:本科(含省内优师专项计划)、专科443分;理科:本科418分,专科365分。
音乐学(器乐)文科:本科(含省内优师专项计划)446分;理科:本科426分。
舞蹈文科:本科514分、专科410分;理科:本科430分、专科366分。
播音与主持文科:本科553分,专科480分;理科:本科520分,专科500分。
音乐表演(声乐)文科:本科500分,专科410分;理科:本科、专科340分。
音乐表演(器乐)文科:本科500分、专科444分;理科:本科、专科419分。
2.2024年徐州工业职业技术学院招生计划专业及各省录取分数线位次
4.2024年四川机电职业技术学院招生计划专业及各省录取分数线位次
2024浙江高考平行一段分数线会上升还是下降 一段线预计多少
2024浙江高考平行二段分数线会上升还是下降 二段线预计多少
Copyright 2019-2029 http://www.98gaokao.com 【九八高考】 皖ICP备19022700号-4
声明: 本站 所有软件和文章来自互联网 如有异议 请与本站联系 本站为非赢利性网站 不接受任何赞助和广告