专为高中生提供有价值的资讯
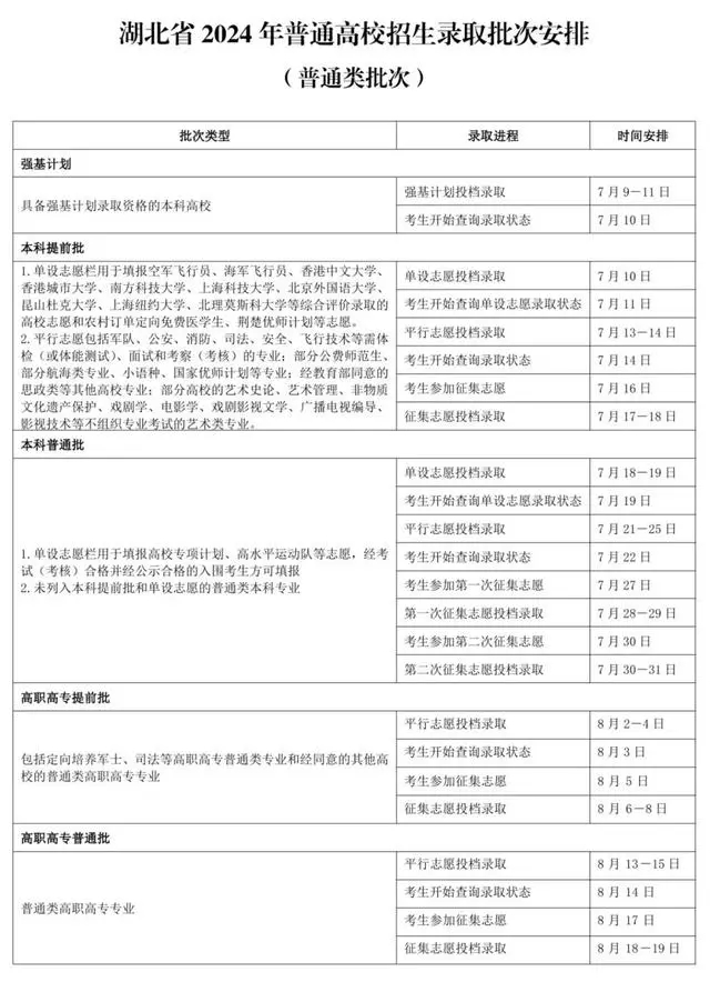
2024湖北高考本科提前批单设志愿投档录取时间为:7月10日;平行志愿投档录取时间为:7月13日-14日等。湖北考生填完志愿后想要查看录取状态,可以直接到你当地的教育局服务大厅查询,查询录取结果还可以登录湖北考试院官方网站录取查询系统,或者通过考试院官方的软件进行查询是否被录取。

湖北2024年普通高校招生录取工作时间安排:

2024湖北考生志愿投档状态有:自由可投、已经投档、院校在阅、预退档、预录取、录取待审、录取几种。湖北考生可以通过湖北省教育考试院查询自己的高考志愿投档状态。一般情况下,高考正式投档后3-5天就可以查询到录取结果了。
1、通过省教育考试院门户网站查询投档状态
湖北考生登录“湖北招生考试信息网”、“湖北教育考试院”网站,进入“统统导航—录取查询—2024年普通高等学校招生录取信息查询”栏目,输入本人报名序号、信息查询密码、系统随机生成的验证码,即可查询个人普通高校招生投档、录取信息;
2、通过省教育考试院官方公众号查询投档状态
湖北省教育考试院公众号一般都会设置快捷按钮,点击菜单栏的“录取查询”就可以查询了;
3、通过各市、县(市、区)招办查询投档状态
湖北考生可到自己所属市、县(市、区)招办查询本人的志愿录取结果;
4、通过院校招生网站查询投档状态
湖北考生可以访问所报考院校的招生网站查询志愿录取结果。
注:以上2024湖北高考录取结果查询时间及入口只是部分数据,如果想要查看全部内容,可以查看高考志愿,高考志愿通过大数据分析及云计算处理,还能为我们科学评估出的分数对应的所有可以报考的院校。
第一种:“省教育考试院”官网
这种方法是比较常规的查询方式,一般来讲,每个省份都有教育考试院的网站,湖北考生可以在网站里面直接进行查看录取数据。
查询步骤:打开官网——考生查询——输入考生号,身份证号进行查询。
第二种方式:“省教育考试院官微”
除了湖北省教育考试院的官方网站外,一般来讲,大部分的省份都有官方微信,大家可以通过微信进行查询,方便快捷。
查询方式与官方网站相似,只需要绑定湖北考生的姓名身份证等信息,即可快捷查询。
第三种方式:“报考院校官网”
报考院校的“本科生招生网”——“查询入口”——“录取查询”(输入基本信息:姓名、身份证、高考报名号)。
注:更多内容,我们只需要在本文上方或下方“测一测我能上的大学”一栏,输入自己的成绩、省市、选考科目,即可一键进入高考志愿,为大家科学评估出的分数对应的所有可以就读的大学,查看更多关于高考的数据和资讯。
Copyright 2019-2029 http://www.98gaokao.com 【九八高考】 皖ICP备19022700号-4
声明: 本站 所有软件和文章来自互联网 如有异议 请与本站联系 本站为非赢利性网站 不接受任何赞助和广告