专为高中生提供有价值的资讯
2024高考录取结果查询时间一般是集中在7、8月份。2024高考录取结果一般是需要根据报考批次的顺序来公布的,其中最早公布的是高考提前批,一周到半个月左右,可以去所在省份的考试院查,也可以去学校网站上查。

2024高考录取结果查询时间一般是集中在7、8月份。目前已经有部分省份发不了高考录取时间安博,以下是小编整理的内容,大家可以看一看。
2024江苏高考录取时间安排:
(一)江苏高考普通类
本科提前批次:7月8日至14日录取;
本科批次:7月18日至25日录取;
专科批次:8月1日至7日录取。
本科提前批次包括军队院校、公安政法院校(专业)、航海院校(专业)、地方专项计划、乡村教师定向培养计划、农村订单定向医学生免费培养计划、其他院校等。
强基计划、军队院校招收飞行学员、综合评价招生(A类高校)等类型的录取,安排在本科提前批次投档前完成。高校专项计划、综合评价招生(B类高校)、高水平运动队等类型的录取,安排在本科提前批次录取后、本科批次投档前完成。
(二)江苏高考体育类、艺术类
本科提前批次:7月8日至17日录取,其中,艺术类分为2小批;
专科批次:7月29日至31日录取。
2024江西高考录取时间安排:
| 录取进程 | 开始时间 | 结束时间 |
| 保送生、强基计划、运动训练单招、 空军招飞、海军招飞、公安院校定向录取 | 7月10日 | 7月10日 |
| 艺术类提前本科录取 | 7月10日 | 7月15日 |
| 普通类提前本科录取 | 7月11日 | 7月13日 |
| 普通类提前本科定向录取 | 7月14日 | 7月15日 |
| 普通类提前本科网上征集志愿 | 7月16日9时-15时 | |
| 普通类提前本科非定向计划征集志愿录取 | 7月17日 | 7月17日 |
| 普通类提前本科定向计划征集志愿录取 | 7月18日 | 7月18日 |
| 本科批次高校专项、高水平运动队等录取 | 7月19日 | 7月19日 |
| 各类本科平行志愿录取 | 7月22日 | 7月25日 |
| 各类本科平行志愿网上征集志愿 | 7月26日9时--15时 | |
| 各类本科平行志愿征集志愿录取 | 7月27日 | 7月28日 |
| 各类本科平行志愿第二次网上征集志愿 | 7月29日9时-15时 | |
| 各类本科平行志愿第二次征集志愿录取 | 7月30日 | 7月30日 |
| 提前高职(专科)录取 | 7月31日 | 8月1日 |
| 提前批高职(专科)网上征集志愿 | 8月2日9时--15时 | |
| 提前批高职(专科)征集志愿录取 | 8月3日 | 8月3日 |
| 高职(专科)、三校生类高职录取 | 8月4日 | 8月6日 |
| 高职(专科)、三校生类高职网上征集志愿 | 8月7日9时--15时 | |
| 高职(专科)、三校生类高职征集志愿录取 | 8月8日 | 8月9日 |
| 高职(专科)、三校生类高职 第二次网上征集志愿 | 8月10日9时--15时 | |
| 高职(专科)、三校生类高职 第二次征集志愿录取 | 8月11日 | 8月11日 |
2024贵州高考录取时间安排:

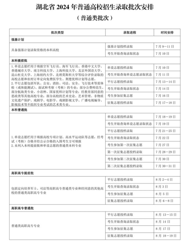
2024湖北高考录取时间安排:

预录取。如果考生档案状态显示为这三个字,恭喜你大学有望了,表示高校准备录取该考生,并在网上将拟录取名单提交给省教育考试院,等待省教育考试院网上录检审核;
但是“预录取”也不表示考生已经被正式录取,省教育考试院将对高校是否严格执行招生计划,是否严格按照高招政策及学校招生章程录取进行审核,对不符合录取要求的考生将提交给院校,重新审阅。对符合录取要求的审核通过,随后考生的志愿投档状态就会变成录取的状态。
2.2024山西高考一本录取结果查询时间及入口 在哪查录取状态
3.2024陕西高考二本录取结果一般在几月几号出 什么时候录取
Copyright 2019-2029 http://www.98gaokao.com 【九八高考】 皖ICP备19022700号-4
声明: 本站 所有软件和文章来自互联网 如有异议 请与本站联系 本站为非赢利性网站 不接受任何赞助和广告