专为高中生提供有价值的资讯
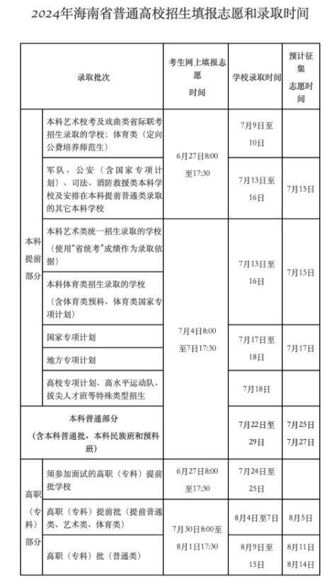
海南2024高考高职(专科)提前批(提前普通类、艺术类、体育类)录取时间是8月4日至7日;海南高考高职(专科)批(普通类)录取时间是8月9日至15日。以下是小编整理的详细内容,大家可以看一看。

2024海南高考专科录取时间安排:
7月24日至25日:
2024海南高考须参加面试的高职(专科)提前批学校录取
8月4日至7日:
2024海南高考高职(专科)提前批(提前普通类、艺术类、体育类)录取
8月9日至15日:
2024海南高考高职(专科)批(普通类)录取

海南2024高考专科志愿设置:2024海南高考须面试的高职(专科)提前批设3个院校专业组志愿,高职(专科)提前批的提前普通类设6个院校专业组志愿,艺术类、体育类各设10个院校专业组志愿,每个院校专业组内设6个专业志愿和服从专业调剂志愿;
2024海南高考高职(专科)批各设10个院校专业组志愿,每个院校专业组内设6个专业志愿和服从专业调剂志愿。
1、登录所在省市教育考试院门户网站查询
考生可以查找登录海南省“招生考试院”网站,按照“系统导航—录取查询—普通高等学校招生录取信息查询”顺序,输入有关信息,即可查询个人普通高校招生投档、录取信息;
2、通过院校招生网站查询
海南考生可以查找访问自己所报考院校的招生网站查询录取结果;
3、通过所在省市教育考试院官方微信公众号查询
高考录取期间,很多省市的教育考试院公众号都会设置快捷按钮,点击菜单栏的“录取查询”就可以查询了;
2024海南高考专科录取通知书会在八月上旬开始发放。对于专科录取通知书下发的时间,具体邮寄时间视两地距离而定,原则上按比较远的地方先发,一般寄出后10天内可到。
广东的考生大学录取通知书最好是本人去领取。但是如果自己领取不了的话,也是允许直系亲属去代领的,亲属在领取通知书的时候带着考生的身份证,一些学校代领的时候还需要提供一份代领委托书,所以我们在让亲属代领前需要了解代领相关的手续,避免代领时产生不必要的麻烦。
广东考生领取录取通知书时 ,首先需要检查一些录取通知书是不是和我们在招生院查询的院校一致,以及录取通知书是不是写的自己的名字,避免领错的情况或者收到假的录取通知书的情况出现。
Copyright 2019-2029 http://www.98gaokao.com 【九八高考】 皖ICP备19022700号-4
声明: 本站 所有软件和文章来自互联网 如有异议 请与本站联系 本站为非赢利性网站 不接受任何赞助和广告