专为高中生提供有价值的资讯
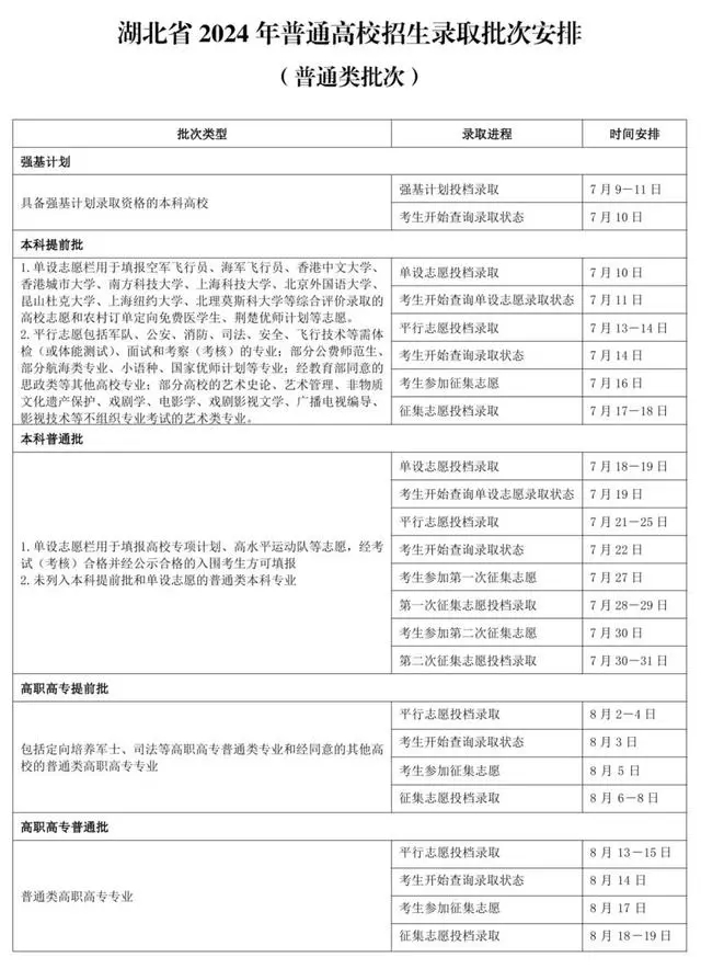
2024湖北高考本科录取时间出炉。录取期间,按考生已填报志愿录取结束时,如当前批次高校计划未完成,将根据情况征集考生志愿。各批次征集志愿填报及录取在下一批次录取开始前进行。下文是有关2024湖北高考录取信息,希望对大家有所帮助!


湖北考生高考志愿填报完以后,首先各位湖北考生要知道,考生的档案是由电子档案和纸质档案组成的。其中电子档案是高校录取新生的主要依据,而纸质档案,要由学生在开学报到时才移交给高校,所以我们说的投档退档都是指的考生的电子档案。
在湖北高考志愿录取期间,查询高考录取结果,可以登陆本省省教育考试院官网。
湖北考生可以凭高考报名号或准考证号以及身份证号,查询考生档案的投档状态,从而准确知道自己的志愿投档情况。
湖北志愿录取结果的查询时方式有很多种,不过建议同学们登录当地的教育考试院或是招生官网进行查询,这样查到的结果会比较真实。
湖北高考本科录取通知书预计在7月中旬开始发放。一般来说,录取工作结束后就会进行录取通知书的发放工作。
具体时间可能会因各高校的录取进度而有所不同,你可以通过湖北教育考试院网站、报考院校的官网或微信公众号等渠道查询录取结果和通知书的发放情况。
同时,还可以关注“ems 中国邮政速递物流”微信公众号,凭准考证号查询录取通知书的快递状态。如果寄送后没及时收到通知书,可向学校招办咨询,获得快递单号码后与邮政进一步核实。
湖北高考录取通知书的作用是什么:
湖北高考录取通知书是大学报到凭证
本科生录取通知书是进入大学报到的凭证之一,一定要保管好!录取通知书中和附带的说明里一般会告知报到时间、地点、所需物品、相关证明等。
在湖北考生收到录取通知书后,需要仔细查阅清楚,以免报到当天出现不必要的麻烦。有一些学校会在录取通知书中放入校园卡或相关凭证等等,方便学生入校后办理各类手续。
Copyright 2019-2029 http://www.98gaokao.com 【九八高考】 皖ICP备19022700号-4
声明: 本站 所有软件和文章来自互联网 如有异议 请与本站联系 本站为非赢利性网站 不接受任何赞助和广告