专为高中生提供有价值的资讯
2024湖北查询高考志愿档案状态可以通过湖北教育考试院进行查询,另外湖北考生可以通过登录填报志愿的系统查询,而且在考生志愿填报后要经常性地查阅自己的志愿状态,从而及时了解自己的录取情况。由于高考考生多,录取程度繁琐,工作量大,志愿状态更新也有可能会延时。

2024湖北查询高考志愿档案状态方法:
1、通过省教育考试院门户网站查询投档状态
湖北考生登录“湖北招生考试信息网”、“湖北教育考试院”网站,进入“统统导航—录取查询—2024年普通高等学校招生录取信息查询”栏目,输入本人报名序号、信息查询密码、系统随机生成的验证码,即可查询个人普通高校招生志愿投档、录取信息;
2、通过省教育考试院官方公众号查询投档状态
湖北省教育考试院公众号一般都会设置快捷按钮,点击菜单栏的“录取查询”就可以查询了;
3、通过各市、县(市、区)招办查询投档状态
湖北考生可到自己所属市、县(市、区)招办查询本人的志愿录取结果;
4、电话查询
高考志愿填报后可以拨打电话或者编辑短信到招生办进行查询录取状态,因为可能存在同一时段查询人数过多,所以如果电话出现占线情况,湖北考生可以多试几次,或者多等一会儿。
湖北高考志愿录取状态有自由可投、院校在阅、预退档、拟录取、录取待审等,具体还是要看各地和自身的实际情况,高考志愿填报结束以后可登录湖北考试院官方网站录取查询系统,查看本人档案的运行状态。
2024湖北查询高考志愿档案状态入口:
温馨提示:如果大家想了解更多的2024湖北如何查询高考志愿档案状态,可以下载高考志愿APP查询,各大手机应用市场均可下载。
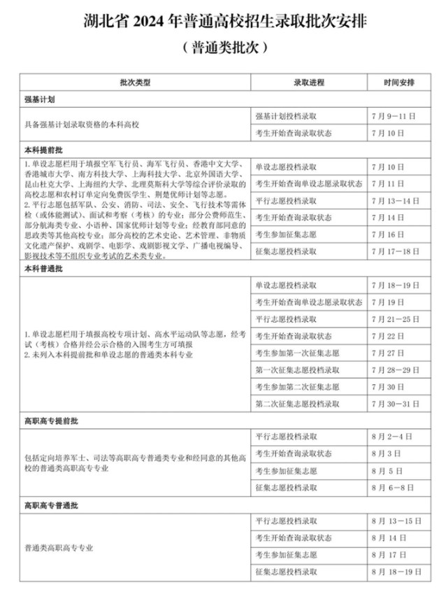
湖北2024高考本科提前批单设志愿投档录取时间是7月10日;本科普通批单设志愿投档录取时间是7月18日至19日;高职高专提前批平行志愿投档录取时间是8月2日至4日。

2024湖北高考录取通知书预计需在本批次录取结束后一周寄发,一般在7月初至8月中旬陆续发放录取通知书。
另外,湖北不同地区的考生,收到录取通知书的时间也存在差异。如果确认被录取,考生是一定会收到录取通知书的,各位考生无需担心。
湖北高考录取通知书一般是特快专递,录取通知书都会在高校录取之后3-15天发放到湖北考生手中,请考生在查到录取信息之后耐心等待。
友情提示:在本文下方的“测一测你能上的大学”一栏,输入自己的高考成绩、省份、选科,点击查看,就能看到能上的大学/专业有哪些、录取概率是多少、自己在全省的位次排名是多少、同时还可以查看更多院校信息。
Copyright 2019-2029 http://www.98gaokao.com 【九八高考】 皖ICP备19022700号-4
声明: 本站 所有软件和文章来自互联网 如有异议 请与本站联系 本站为非赢利性网站 不接受任何赞助和广告