专为高中生提供有价值的资讯
湖南省怀化市2015年中考化学真题试题(含解析)于近期开考,本次考试对考生对知识的掌握参考价值大,为了方便大家复习掌握错题!小编在下文为大家准备了湖南省怀化市2015年中考化学真题试题(含解析)试卷及答案解析详情,仅供考生参考。
如果你想下载湖南省怀化市2015年中考化学真题试题(含解析)DOC或PDF版,请点击本文末链接!
一、湖南省怀化市2015年中考化学真题试题(含解析)
下载湖南省怀化市2015年中考化学真题试题(含解析)PDF格式或doc
1.湖南省怀化市2015年中考化学真题试题(含解析)
2.湖南省常德市2015年中考化学真题试题(含答案)
3.湖南省岳阳市2015年中考化学真题试题(含解析)
4.湖南省娄底市2015年中考化学真题试题(含解析)
5.湖南省娄底市2015年中考化学真题试题(含答案)
6.湖北省黄石市2015年中考化学真题试题(含答案)
7.湖北省黄冈市2015年中考化学真题试题(含答案)
8.湖北省荆州市2015年中考化学真题试题(含答案)
浙江湖州高考复读全封闭学校有哪些
平板电脑高中还有用吗 该不该买平板电脑
精品解析:2022年山东省烟台市中考地理真题(解析版)
精品解析:2022年山东省烟台市中考地理真题(原卷版)
精品解析:2022年山东省潍坊市中考地理真题(解析版)
精品解析:2022年山东省潍坊市中考地理真题(原卷版)
精品解析:2022年山东省滨州市中考地理真题(解析版)
精品解析:2022年山东省滨州市中考地理真题(原卷版)
精品解析:2022年山东省济南市中考地理真题(解析版)
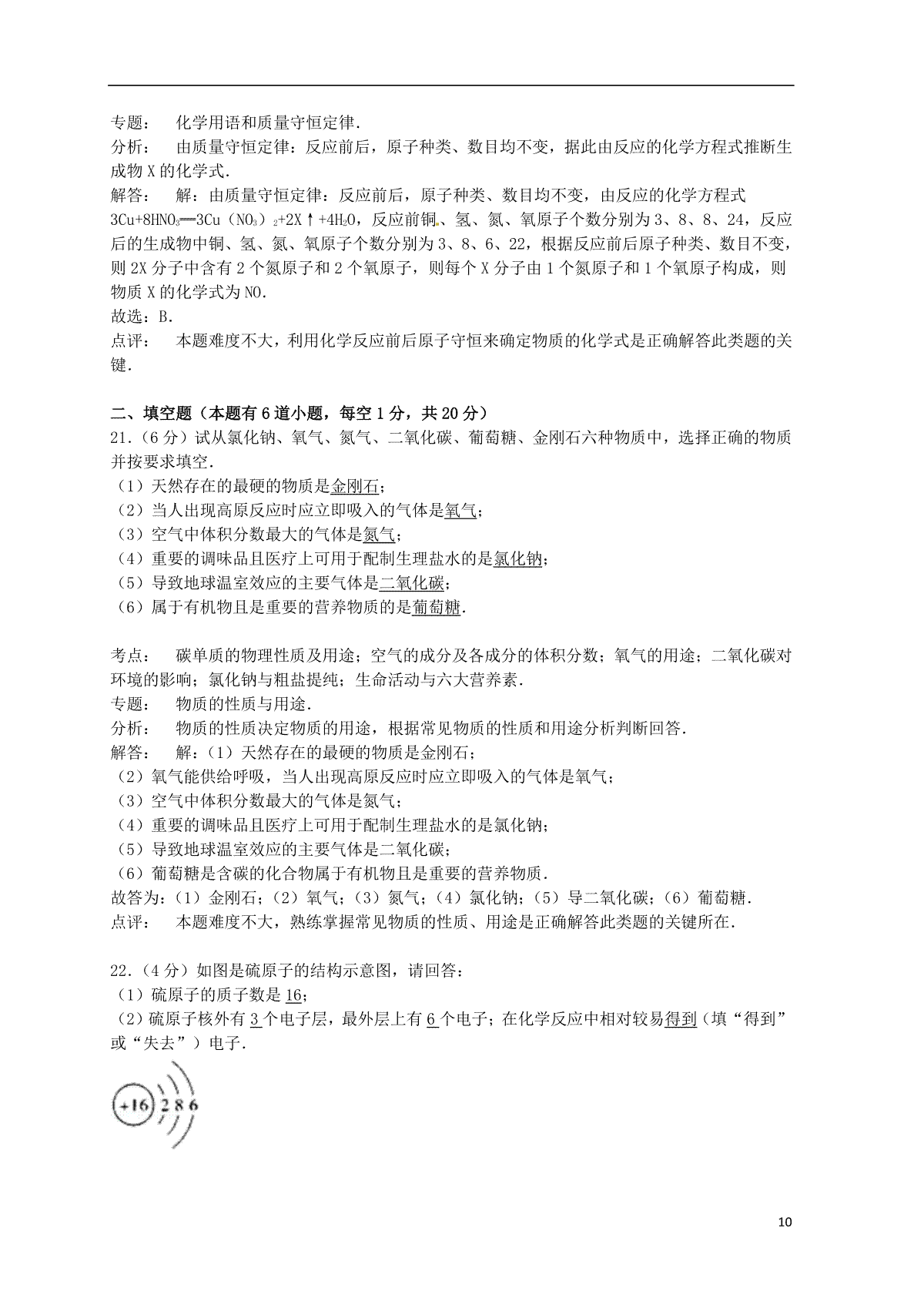
精品解析:2022年山东省济南市中考地理真题(原卷版)
Copyright 2019-2029 http://www.98gaokao.com 【九八高考】 皖ICP备19022700号-4
声明: 本站 所有软件和文章来自互联网 如有异议 请与本站联系 本站为非赢利性网站 不接受任何赞助和广告