专为高中生提供有价值的资讯
山西省2019年中考化学真题试题(含解析)于近期开考,本次考试对考生对知识的掌握参考价值大,为了方便大家复习掌握错题!小编在下文为大家准备了山西省2019年中考化学真题试题(含解析)试卷及答案解析详情,仅供考生参考。
如果你想下载山西省2019年中考化学真题试题(含解析)DOC或PDF版,请点击本文末链接!
一、山西省2019年中考化学真题试题(含解析)
下载山西省2019年中考化学真题试题(含解析)PDF格式或doc
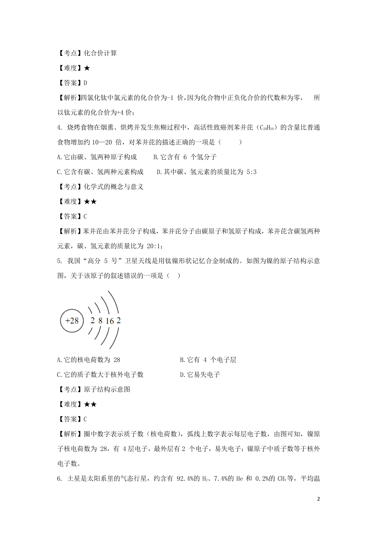
1.山西省2019年中考化学真题试题(含解析)
2.山东省菏泽市2019年中考化学真题试题(含解析)
3.山东省聊城市2019年中考化学真题试题(含解析)
4.山东省烟台市2019年中考化学真题试题(含解析)
5.山东省潍坊市2019年中考化学真题试题(含解析)
6.山东省滨州市2019年中考化学真题试题(含解析)
7.山东省济宁市2019年中考化学真题试题(含解析)
8.山东省泰安市2019年中考化学真题试题
浙江湖州高考复读全封闭学校有哪些
平板电脑高中还有用吗 该不该买平板电脑
浙江省宁波市2016年中考化学真题试题(含解析)
河南省2016年中考化学真题试题(扫描版,含答案)
河北省2016年中考理综(化学部分)真题试题(含答案)
江西省南昌市2016年中考化学真题试题(含解析)
江西省2016年中考化学真题试题(含解析)
江西省2016年中考化学真题试题(含答案)
江苏省镇江市2016年中考化学真题试题(含答案)
江苏省连云港市2016年中考化学真题试题(含解析)
Copyright 2019-2029 http://www.98gaokao.com 【九八高考】 皖ICP备19022700号-4
声明: 本站 所有软件和文章来自互联网 如有异议 请与本站联系 本站为非赢利性网站 不接受任何赞助和广告