专为高中生提供有价值的资讯
精品解析:内蒙古包头市2020年中考化学试题(解析版)于近期开考,本次考试对考生对知识的掌握参考价值大,为了方便大家复习掌握错题!小编在下文为大家准备了精品解析:内蒙古包头市2020年中考化学试题(解析版)试卷及答案解析详情,仅供考生参考。
如果你想下载精品解析:内蒙古包头市2020年中考化学试题(解析版)DOC或PDF版,请点击本文末链接!
一、精品解析:内蒙古包头市2020年中考化学试题(解析版)
下载精品解析:内蒙古包头市2020年中考化学试题(解析版)PDF格式或doc
1.精品解析:内蒙古包头市2020年中考化学试题(解析版)
2.精品解析:内蒙古包头市2020年中考化学试题(原卷版)
3.精品解析:云南省昆明市2020年中考化学试题(解析版)
4.精品解析:云南省昆明市2020年中考化学试题(原卷版)
5.精品解析:云南省2020年中考化学试题(解析版)
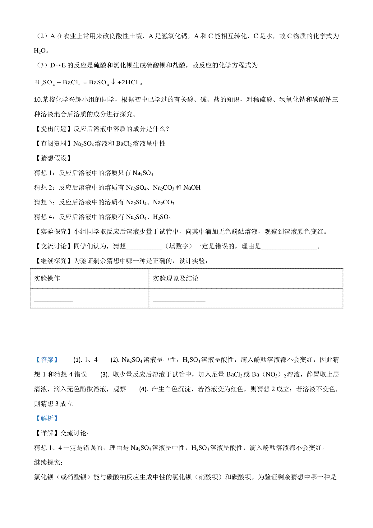
6.精品解析:云南省2020年中考化学试题(原卷版)
7.精品解析:黑龙江省牡丹江、鸡西地区朝鲜族学校2020年中考化学试题(解析版)
8.精品解析:黑龙江省牡丹江、鸡西地区朝鲜族学校2020年中考化学试题(原卷版)
浙江湖州高考复读全封闭学校有哪些
平板电脑高中还有用吗 该不该买平板电脑
浙江省宁波市2016年中考化学真题试题(含解析)
河南省2016年中考化学真题试题(扫描版,含答案)
河北省2016年中考理综(化学部分)真题试题(含答案)
江西省南昌市2016年中考化学真题试题(含解析)
江西省2016年中考化学真题试题(含解析)
江西省2016年中考化学真题试题(含答案)
江苏省镇江市2016年中考化学真题试题(含答案)
江苏省连云港市2016年中考化学真题试题(含解析)
Copyright 2019-2029 http://www.98gaokao.com 【九八高考】 皖ICP备19022700号-4
声明: 本站 所有软件和文章来自互联网 如有异议 请与本站联系 本站为非赢利性网站 不接受任何赞助和广告