专为高中生提供有价值的资讯
精品解析:黑龙江省龙东地区2020年中考化学试题(农垦.森工)(解析版)于近期开考,本次考试对考生对知识的掌握参考价值大,为了方便大家复习掌握错题!小编在下文为大家准备了精品解析:黑龙江省龙东地区2020年中考化学试题(农垦.森工)(解析版)试卷及答案解析详情,仅供考生参考。
如果你想下载精品解析:黑龙江省龙东地区2020年中考化学试题(农垦.森工)(解析版)DOC或PDF版,请点击本文末链接!
一、精品解析:黑龙江省龙东地区2020年中考化学试题(农垦.森工)(解析版)





1.精品解析:黑龙江省龙东地区2020年中考化学试题(农垦.森工)(解析版)
2.精品解析:黑龙江省龙东地区2020年中考化学试题(农垦.森工)(原卷版)
3.精品解析:黑龙江省齐齐哈尔、大兴安岭地区、黑河市2020年中考化学试题(解析版)
Copyright 2019-2029 http://www.98gaokao.com 【九八高考】 皖ICP备19022700号-4
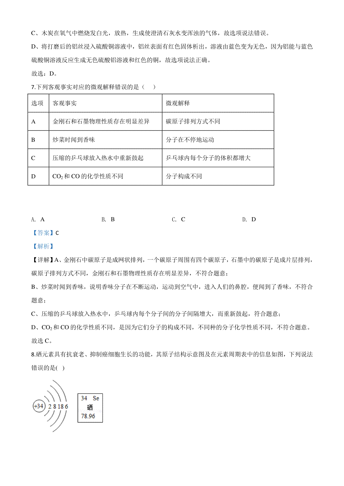
声明: 本站 所有软件和文章来自互联网 如有异议 请与本站联系 本站为非赢利性网站 不接受任何赞助和广告