专为高中生提供有价值的资讯
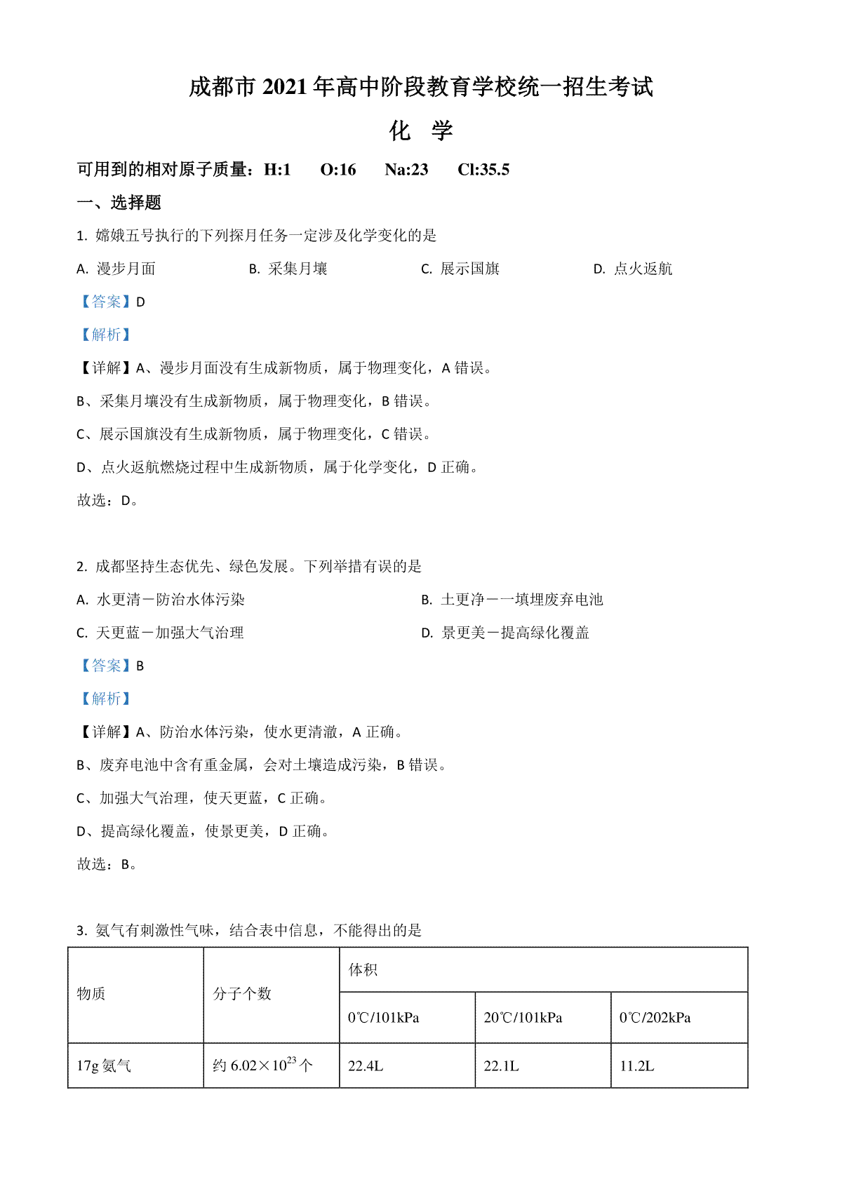
四川省成都市2021年中考化学试题(解析版)于近期开考,本次考试对考生对知识的掌握参考价值大,为了方便大家复习掌握错题!小编在下文为大家准备了四川省成都市2021年中考化学试题(解析版)试卷及答案解析详情,仅供考生参考。
如果你想下载四川省成都市2021年中考化学试题(解析版)DOC或PDF版,请点击本文末链接!
一、四川省成都市2021年中考化学试题(解析版)
下载四川省成都市2021年中考化学试题(解析版)PDF格式或doc
1.四川省成都市2021年中考化学试题(解析版)
2.四川省成都市2021年中考化学试题(原卷版)
3.四川省德阳市2021年中考化学试题(解析版)
4.四川省德阳市2021年中考化学试题(原卷版)
5.四川省凉山州2021年中考化学试题(解析版)
6.四川省凉山州2021年中考化学试题(原卷版)
7.四川省乐山市2021年中考化学试题(解析版)
8.四川省乐山市2021年中考化学试题(原卷版)
浙江湖州高考复读全封闭学校有哪些
平板电脑高中还有用吗 该不该买平板电脑
浙江省宁波市2016年中考化学真题试题(含解析)
河南省2016年中考化学真题试题(扫描版,含答案)
河北省2016年中考理综(化学部分)真题试题(含答案)
江西省南昌市2016年中考化学真题试题(含解析)
江西省2016年中考化学真题试题(含解析)
江西省2016年中考化学真题试题(含答案)
江苏省镇江市2016年中考化学真题试题(含答案)
江苏省连云港市2016年中考化学真题试题(含解析)
Copyright 2019-2029 http://www.98gaokao.com 【九八高考】 皖ICP备19022700号-4
声明: 本站 所有软件和文章来自互联网 如有异议 请与本站联系 本站为非赢利性网站 不接受任何赞助和广告