专为高中生提供有价值的资讯
2012年潍坊市中考化学试卷及答案于近期开考,本次考试对考生对知识的掌握参考价值大,为了方便大家复习掌握错题!小编在下文为大家准备了2012年潍坊市中考化学试卷及答案试卷及答案解析详情,仅供考生参考。
如果你想下载2012年潍坊市中考化学试卷及答案DOC或PDF版,请点击本文末链接!
一、2012年潍坊市中考化学试卷及答案
下载2012年潍坊市中考化学试卷及答案PDF格式或doc
1.2012年潍坊市中考化学试卷及答案
2.2011年潍坊市中考化学试卷及答案
3.2010年潍坊市中考化学试卷及答案
4.2009年潍坊市中考化学试卷及答案
5.2008年潍坊市中考化学试卷及答案
6.2020年中考化学试题
7.2020年中考化学解析
8.2019年山东省滨州市中考化学试题(word版,含解析)
浙江湖州高考复读全封闭学校有哪些
平板电脑高中还有用吗 该不该买平板电脑
2017年吉林省中考化学试题及答案
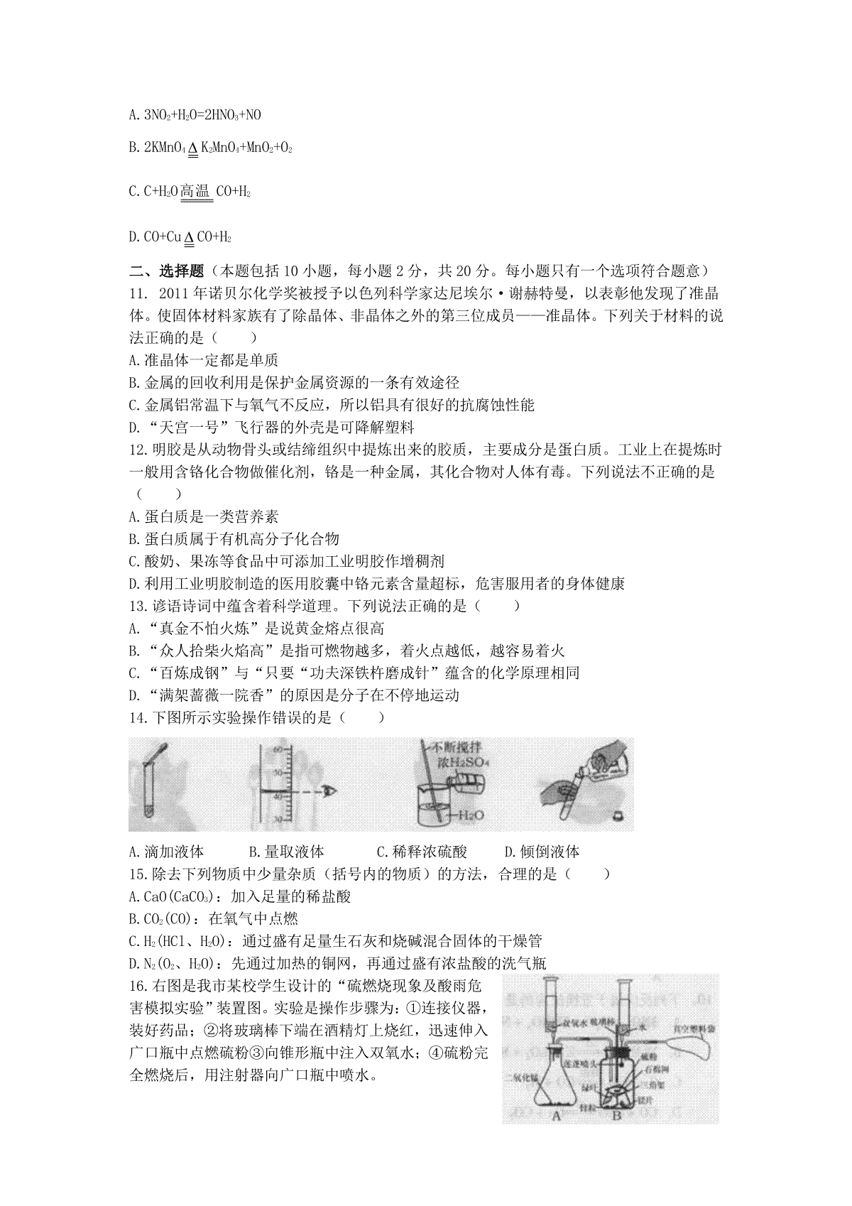
2016年吉林省中考化学试题及答案
2015年吉林省中考化学试题及答案
2014年吉林省中考化学试题及答案
2013年吉林省中考化学试题及答案
2012年吉林省中考化学试题及答案
2011年吉林省中考化学试题及答案
2010年吉林省中考化学试题及答案
Copyright 2019-2029 http://www.98gaokao.com 【九八高考】 皖ICP备19022700号-4
声明: 本站 所有软件和文章来自互联网 如有异议 请与本站联系 本站为非赢利性网站 不接受任何赞助和广告