专为高中生提供有价值的资讯
2013年湖南省娄底市中考化学试卷(教师版) 学霸冲冲冲shop348121278.taobao.于近期开考,本次考试对考生对知识的掌握参考价值大,为了方便大家复习掌握错题!小编在下文为大家准备了2013年湖南省娄底市中考化学试卷(教师版) 学霸冲冲冲shop348121278.taobao.试卷及答案解析详情,仅供考生参考。
如果你想下载2013年湖南省娄底市中考化学试卷(教师版) 学霸冲冲冲shop348121278.taobao.DOC或PDF版,请点击本文末链接!
一、2013年湖南省娄底市中考化学试卷(教师版) 学霸冲冲冲shop348121278.taobao.





下载2013年湖南省娄底市中考化学试卷(教师版) 学霸冲冲冲shop348121278.taobao.PDF格式或doc
1.2013年湖南省娄底市中考化学试卷(教师版) 学霸冲冲冲shop348121278.taobao.
2.2013年湖南省娄底市中考化学试卷(学生版) 学霸冲冲冲shop348121278.taobao.
3.2012年湖南省娄底市中考化学试卷(教师版) 学霸冲冲冲shop348121278.taobao.
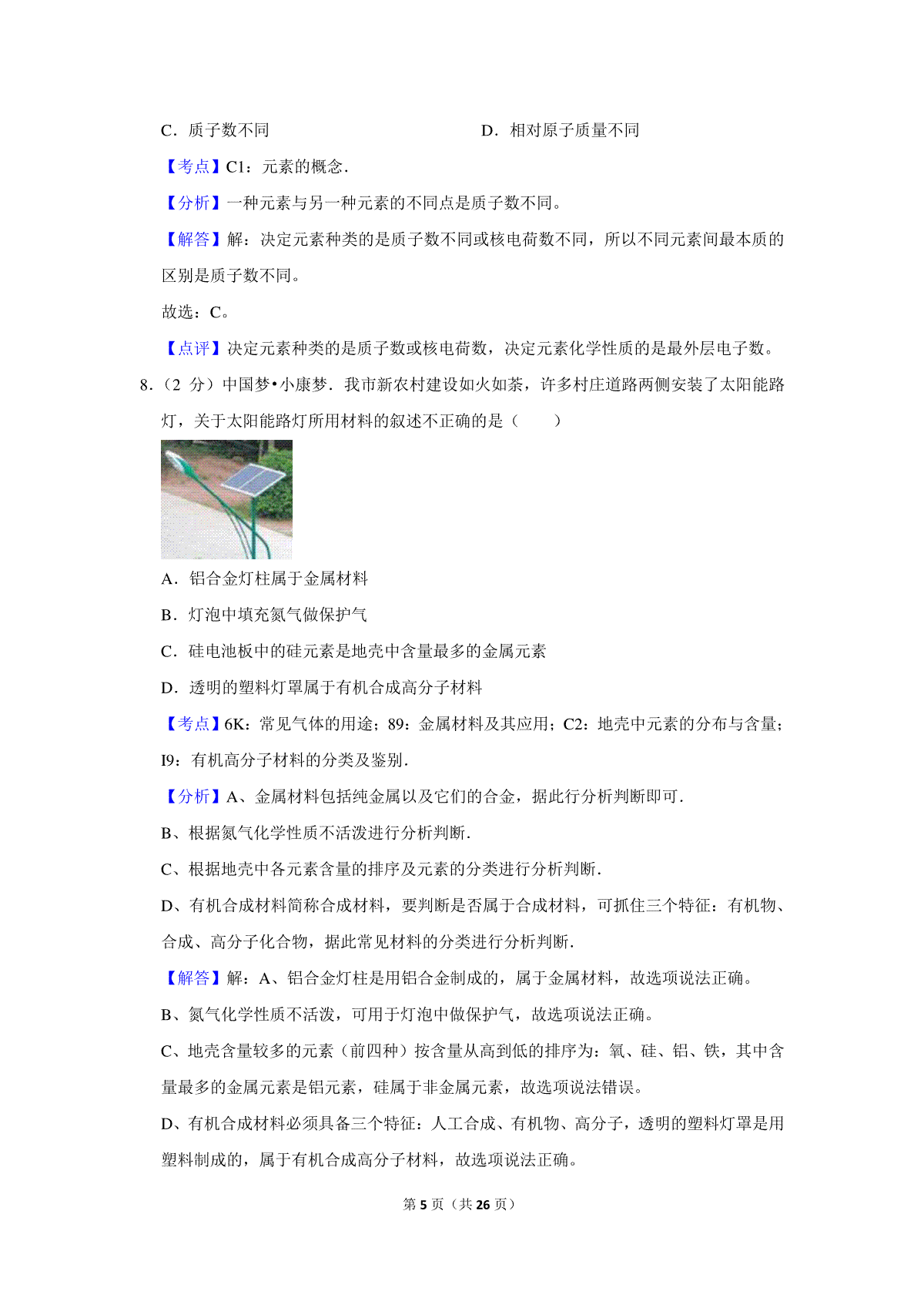
4.2012年湖南省娄底市中考化学试卷(学生版) 学霸冲冲冲shop348121278.taobao.
5.2011年湖南省娄底市中考化学试卷(教师版) 学霸冲冲冲shop348121278.taobao.
6.2011年湖南省娄底市中考化学试卷(学生版) 学霸冲冲冲shop348121278.taobao.
Copyright 2019-2029 http://www.98gaokao.com 【九八高考】 皖ICP备19022700号-4
声明: 本站 所有软件和文章来自互联网 如有异议 请与本站联系 本站为非赢利性网站 不接受任何赞助和广告