专为高中生提供有价值的资讯
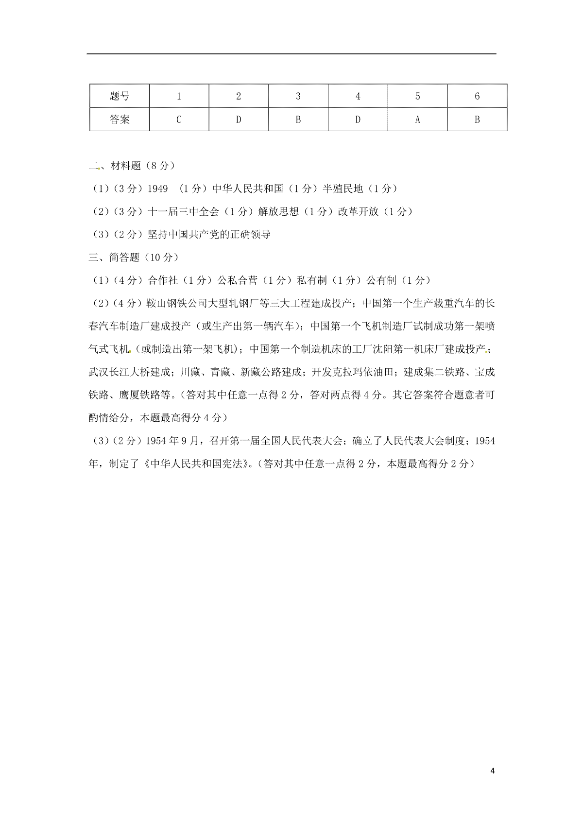
宁夏2018年中考历史真题试题(含答案)于近期开考,本次考试对考生对知识的掌握参考价值大,为了方便大家复习掌握错题!小编在下文为大家准备了宁夏2018年中考历史真题试题(含答案)试卷及答案解析详情,仅供考生参考。
如果你想下载宁夏2018年中考历史真题试题(含答案)DOC或PDF版,请点击本文末链接!
一、宁夏2018年中考历史真题试题(含答案)
下载宁夏2018年中考历史真题试题(含答案)PDF格式或doc
1.宁夏2018年中考历史真题试题(含答案)
2.四川省遂宁市2018年中考文综(历史部分)真题试题(含答案)
3.四川省遂宁市2018年中考历史真题试题(含解析)
4.四川省达州市2018年中考历史真题试题(含解析)
5.四川省达州市2018年中考历史真题试题(含答案)
6.四川省自贡市2018年中考历史真题试题(含解析)
7.四川省绵阳市2018年中考历史真题试题(含解析)
8.四川省眉山市2018年中考历史真题试题(含解析)
浙江湖州高考复读全封闭学校有哪些
平板电脑高中还有用吗 该不该买平板电脑
四川省广安市2016年中考历史真题试题(含答案)
四川省宜宾市2016年中考历史真题试题(含答案)
四川省南充市2016年中考文综(历史部分)真题试题(含答案)
四川省内江市2016年中考历史真题试题(含解析)
吉林省长春市2016年中考历史真题试题(含解析)
吉林省2016年中考历史真题试题(含答案)
内蒙古赤峰市2016年中考历史真题试题(含答案)
内蒙古呼和浩特市2016年中考文综(历史部分)真题试题(含解析)
Copyright 2019-2029 http://www.98gaokao.com 【九八高考】 皖ICP备19022700号-4
声明: 本站 所有软件和文章来自互联网 如有异议 请与本站联系 本站为非赢利性网站 不接受任何赞助和广告