专为高中生提供有价值的资讯
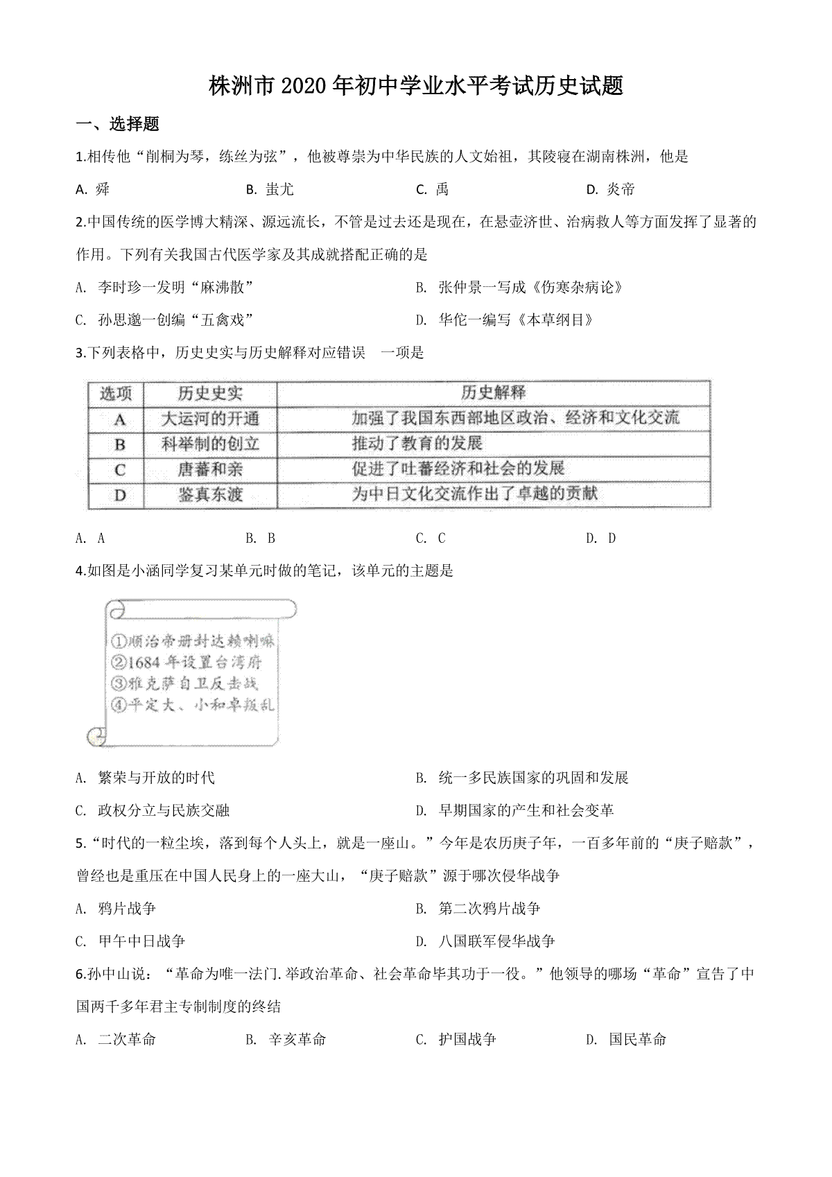
精品解析:湖南省株洲市2020年中考历史试题(原卷版)于近期开考,本次考试对考生对知识的掌握参考价值大,为了方便大家复习掌握错题!小编在下文为大家准备了精品解析:湖南省株洲市2020年中考历史试题(原卷版)试卷及答案解析详情,仅供考生参考。
如果你想下载精品解析:湖南省株洲市2020年中考历史试题(原卷版)DOC或PDF版,请点击本文末链接!
一、精品解析:湖南省株洲市2020年中考历史试题(原卷版)
下载精品解析:湖南省株洲市2020年中考历史试题(原卷版)PDF格式或doc
1.精品解析:湖南省株洲市2020年中考历史试题(原卷版)
2.精品解析:湖南省怀化市2020中考历史真题 (解析版)
3.精品解析:湖南省怀化市2020中考历史真题 (原卷版)
4.精品解析:湖南省张家界2020年中考历史试题(解析版)
5.精品解析:湖南省张家界2020年中考历史试题(原卷版)
6.精品解析:湖南省岳阳市2020年中考历史试题(解析版)
7.精品解析:湖南省岳阳市2020年中考历史试题(原卷版)
8.精品解析:湖北省黄冈市2020年中考历史试题(解析版)
浙江湖州高考复读全封闭学校有哪些
平板电脑高中还有用吗 该不该买平板电脑
四川省广安市2016年中考历史真题试题(含答案)
四川省宜宾市2016年中考历史真题试题(含答案)
四川省南充市2016年中考文综(历史部分)真题试题(含答案)
四川省内江市2016年中考历史真题试题(含解析)
吉林省长春市2016年中考历史真题试题(含解析)
吉林省2016年中考历史真题试题(含答案)
内蒙古赤峰市2016年中考历史真题试题(含答案)
内蒙古呼和浩特市2016年中考文综(历史部分)真题试题(含解析)
Copyright 2019-2029 http://www.98gaokao.com 【九八高考】 皖ICP备19022700号-4
声明: 本站 所有软件和文章来自互联网 如有异议 请与本站联系 本站为非赢利性网站 不接受任何赞助和广告