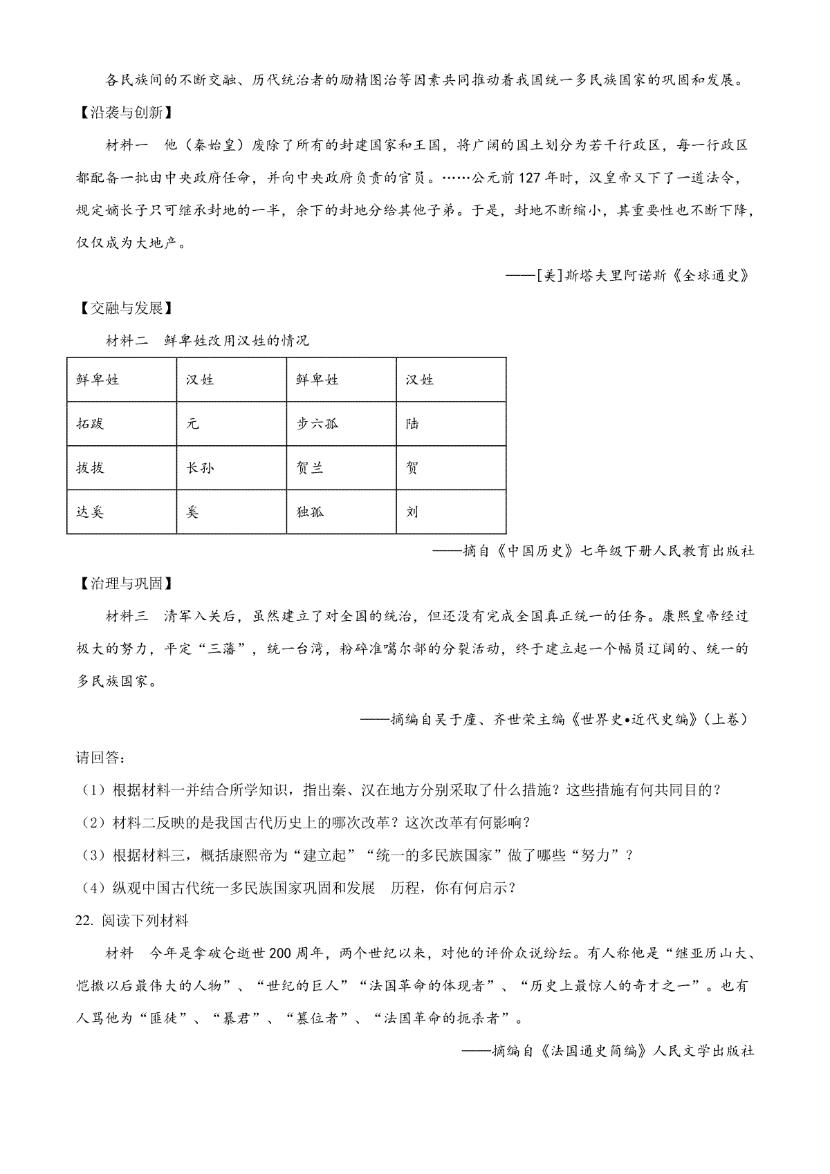
专为高中生提供有价值的资讯
湖南省株洲市2021年中考历史试题(原卷版)于近期开考,本次考试对考生对知识的掌握参考价值大,为了方便大家复习掌握错题!小编在下文为大家准备了湖南省株洲市2021年中考历史试题(原卷版)试卷及答案解析详情,仅供考生参考。
如果你想下载湖南省株洲市2021年中考历史试题(原卷版)DOC或PDF版,请点击本文末链接!
一、湖南省株洲市2021年中考历史试题(原卷版)
下载湖南省株洲市2021年中考历史试题(原卷版)PDF格式或doc
1.湖南省株洲市2021年中考历史试题(原卷版)
2.湖南省怀化市2021年中考历史试题(解析版)
3.湖南省怀化市2021年中考历史试题(原卷版)
4.湖南省常德市2021年中考历史试题(解析版)
5.湖南省常德市2021年中考历史试题(原卷版)
6.湖南省岳阳市2021年中考历史试题(解析版)
7.湖南省岳阳市2021年中考历史试题(原卷版)
8.湖南省娄底市2021年中考历史试题(解析版)
浙江湖州高考复读全封闭学校有哪些
平板电脑高中还有用吗 该不该买平板电脑
2012年山东省东营市中考历史试题及答案
2011年山东省东营市中考历史试题及答案
2010年山东省东营市中考历史试题及答案
2009年山东省东营市中考历史试题及答案
2021年安徽省历史中考试题及答案
2020年安徽省历史中考试题及答案
2019年安徽省历史中考试题及答案
2018年安徽省历史中考试题及答案
Copyright 2019-2029 http://www.98gaokao.com 【九八高考】 皖ICP备19022700号-4
声明: 本站 所有软件和文章来自互联网 如有异议 请与本站联系 本站为非赢利性网站 不接受任何赞助和广告